Texas Instruments TPS25921x eFuse mit präziser Strombegrenzung
Die TPS25921x eFuse mit präziser Strombegrenzung von Texas Instruments ist eine kompakte, funktionsreiche eFuse-Sicherung mit einer breiten Palette an Schutzfunktionen. Die breite Betriebsspannung ermöglicht die Steuerung von vielen beliebten DC-Bussen. Die präzise Stromgrenze von ±2% bei Raumtemperatur bietet eine hervorragende Genauigkeit und macht die TPS25921x ideal für viele Systemschutz-Anwendungen. Last-, Quellen- und Geräteschutz mit mehreren programmierbaren Funktionen wie Überstrom, Überspannung und Unterspannung stehen Ihnen zur Verfügung. Eine Schwellwertgenauigkeit von 3% für UV und OV sorgt für enge Überwachung der Bus-Spannungen, wodurch Überwachungsschaltungen überflüssig werden. Für Systemstatusüberwachung und Downstream-Laststeuerung steht Ihnen ein Fault Flag-Ausgang (FLT) zur Verfügung. Für Hot-Plug-in-Platinen bietet die TPS25921x Einschaltstrom-Steuerung und eine programmierbare Ausgangsanstiegsrate. Die Ausgangsanstiegsrate ist für maximale Designflexibilität mit einem Kondensator am Softstart- (SS) Pin programmierbar.Load, source, and device protection are provided with multiple programmable features including, overcurrent, overvoltage, and undervoltage. 3% threshold accuracy for UV and OV ensures tight supervision of bus voltages, eliminating the need for supervisor circuitry. Fault flag output (FLT) is provided for system status monitoring and downstream load control. For hot-plug-in boards, Texas Instruments TPS25921x provides in-rush current control and programmable output ramp-rate. Output ramp rate is programmable using a capacitor at soft-start (SS) pin for maximum design flexibility.
Merkmale
- 4.5V - 18V Operating Voltage, 20V ABSmax
- 90mΩ RDS(ON) (Typical)
- 0.4A to 1.6A Adjustable Current Limit
- ±2% Accurate ILIMIT at 1A at 25°C
- ±3% Overvoltage, Undervoltage Threshold
- Programmable dVO/dt Control
- Fault Output for Thermal Shutdown, UVLO, and OVP
- -40°C to 125°C Junction Temperature Range
- Auto-Retry and Latch-Off Versions
- UL2367 Recognition Pending
- UL60950 - Safe during Single Point Failure Test
Applikationen
- White Goods, Appliances
- Set-Top Boxes, DVD and Gaming Consoles
- HDD and SSD drives
- Smart Meters, Gas Analyzers
- Smart Load Switch
- USB Switch
- Adapter Power Devices
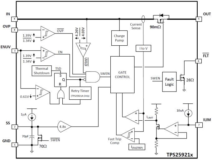
Block Diagram
Veröffentlichungsdatum: 2014-10-06
| Aktualisiert: 2022-03-11
