Texas Instruments TPS25763-Q1 USB-Schnittstellen-IC
Der USB-Schnittstellen-IC von Texas Instruments TPS25763-Q1 ist ein Single-Port-USB-Type-C® Power Delivery (PD)-Controller mit Abwärts-/Aufwärtswandler und DisplayPort™ Alternate (Alt)-Modus. Dieser Schnittstellen-IC ist ein voll integrierter Baustein, der für den Einsatz in 12 V Kfz-Batteriesystemen vorgesehen ist. Der TPS25763-Q1 IC mit einer intelligenten System Power Management (SPM)-Engine maximiert die gelieferte USB-Leistung und schützt das System gleichzeitig vor Spannungsspitzen und Übertemperaturen der Autobatterie. Die Konfigurationseinstellungen dieser USB-Schnittstelle IC werden über eine intuitive grafische Benutzeroberfläche (GUI) ausgewählt. Das Gerät TPS25763-Q1 ist AEC-Q100 für Anwendungen in der Automobilindustrie qualifiziert. Dieser TPS25763-Q1 IC ist ideal für die USB-Ladestation im Auto, den Media-Hub im Auto, das Hauptgerät im Auto und die Rücksitzheizung im Auto.Merkmale
- AEC-Q100 qualifiziert mit:
- -40 °C bis 125 °C Umgebungstemperaturbereich Gerätetemperaturklasse 1
- Gerät HBM ESD-Klassifizierungsstufe 2
- CDM-ESD-Bauteilklassifikationsstufe C2b
- Verbesserter ESD-Schutz der Steckerstifte
- USB Power Delivery (PD)-Controller mit Unterstützung für Programmable Power Supply (PPS):
- 5,5 V bis 18 V (40 V maximal) weit VIN
- Integrierter Buck-Boost mit 4 Leistungsschaltern, der bis zu 65 W USB-PD-Ausgangsleistung unterstützt
- 3,3 V auf 21 V mit ±20 mV Schrittweite VBUS Ausgang
- 0 A auf 3 A mit ±50 mA Strombegrenzung Schrittweite IBUS Ausgang
- Unterstützung des alternativen Modus:
- DisplayPort™
- VBUS Kurzschlussschutz gegen VBAT und GND
- VBUS -Kabelabfallkompensation
- MFi Überstromschutz
- 300 kHz 400 kHz, und 450 kHz Schaltfrequenzen
- DC/DC-Synchronisation ein/aus mit Dithering
- Optionen für die Konfiguration des USB-Anschlusses:
- 1 USB-PD-Anschluss mit DisplayPort™ über USB-C™ (DP-Wechselmodus) (TPS25763-Q1)
- Konform mit USB
- USB Typ-C® Stromzufuhr Rev 3.1
- CC Logik, VCONN Quelle und Entladung
- Erkennung der USB-Kabelpolarität
- Spezifikation für das Laden von Batterien v1.2 (BC1.2):
- DCP mit speziellem Ladeanschluss
- USB Typ-C® Stromzufuhr Rev 3.1
- Legacy-Schnellladung:
- 2,7 V Teiler-3-Modus
- 1,2-V-Teilermodus
- DCP-Hochspannungsprotokoll
- Mikrocontroller-Kern ermöglicht:
- Firmware-Updates
- Versorgungsspannung und temperaturabhängige Energieverwaltung
- Schutz gegen Kurzschluss mit VBUS und VBAT:
- VBUS
- Px_ DP und Px_DM
- Px_CC1 und Px_CC2
- HotRod™ QFN-Gehäuse mit benetzbarer Flanke
Applikationen
- USB-Ladung für Fahrzeuge
- Automotive-Media-Hub
- Automotive-Haupteinheit
- Entertainment-Systeme im Fahrzeugfond
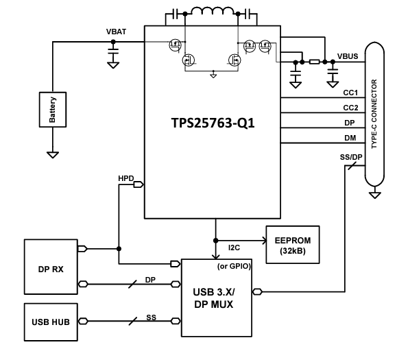
Funktionales Blockdiagramm
Schaltschema
Weitere Ressourcen
Veröffentlichungsdatum: 2025-01-07
| Aktualisiert: 2025-05-09
