Texas Instruments TPS23861 Quad-Port-Power-Over-Ethernet-PSE-Controller

Beim Quad-Port-Power-Over-Ethernet-PSE-Controller TPS23861 von Texas Instruments handelt es sich um eine einfach zu bedienende, flexible IEEE802.3at-PSE-Lösung. In der gelieferten Konfiguration verwaltet der Baustein automatisch vier 802.3at-Ports, ohne dass die Notwendigkeit für eine externe Steuerung bestünde. Der TPS23861 erkennt automatisch Powered Devices (PDs), die einen gültigen Signaturwiderstand haben, bestimmt die Leistungsanforderungen gemäß der Klassifikation und stellt die Stromversorgung bereit. Zwei-Ereignis-Klassifizierung wird unterstützt für Typ-2-PDs. Der TPS23861 unterstützt die DC-Abschaltung und die externe FET-Architektur erlaubt es Designern, Größe, Wirkungsgrad und Kostenanforderungen auszubalancieren. Die einzelne Pinbelegung ermöglicht 2-Schicht-PCB-Designs mittels Logical Grouping und klare Ober- und Unterdifferenzierung des I2C- und der Leistungs-Pins. Dies liefert klassenbeste thermische Leistung, Kelvin-Genauigkeit und niedrige Baukosten. Neben dem automatischen Betrieb unterstützt der TPS23861 semi-automatischen Betrieb über die I2C-Steuerung für Präzisionsüberwachung und intelligentes Leistungsmanagement. Die Einhaltung der 400-ms-TPON-Spezifikation ist im halbautomatischen oder automatischen Betrieb gewährleistet.

Merkmale

  • IEEE 802.3at Quad Port PSE Controller
    • Auto Detect, Classification
    • Auto Turn-On and Disconnect
    • Efficient 255mΩ Sense Resistor
  • Pin-Out Enables Two-Layer PCB
  • 4-Point Detection
  • Automatic Mode - As Shipped
    • No External Terminal Setting Required
    • No Initial I2C Communication Required
  • Semi-Automatic Mode - Set by I2C Command
    • Continuous Identification and Classification
    • Meets IEEE 400-ms TPON Specification
    • Fast-Port Shutdown Input
  • Optional I2C Control and Monitoring
  • Kelvin Current Sensing
  • -40°C to 125°C Temperature Range
  • TSSOP28 Package 9.8mm x 6.6mm

Applikationen

  • Ethernet Switches and Routers
  • Surveillance NVR and DVRs
  • Residential Gateways
  • PoE Pass-Through Systems
  • Wireless Backhaul

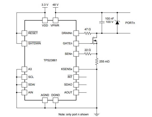
Simplified Schematic

Schaltplan - Texas Instruments TPS23861 Quad-Port-Power-Over-Ethernet-PSE-Controller
Veröffentlichungsdatum: 2014-10-03 | Aktualisiert: 2022-03-11