Texas Instruments TPS2373 Leistungsstarke PD-Schnittstelle
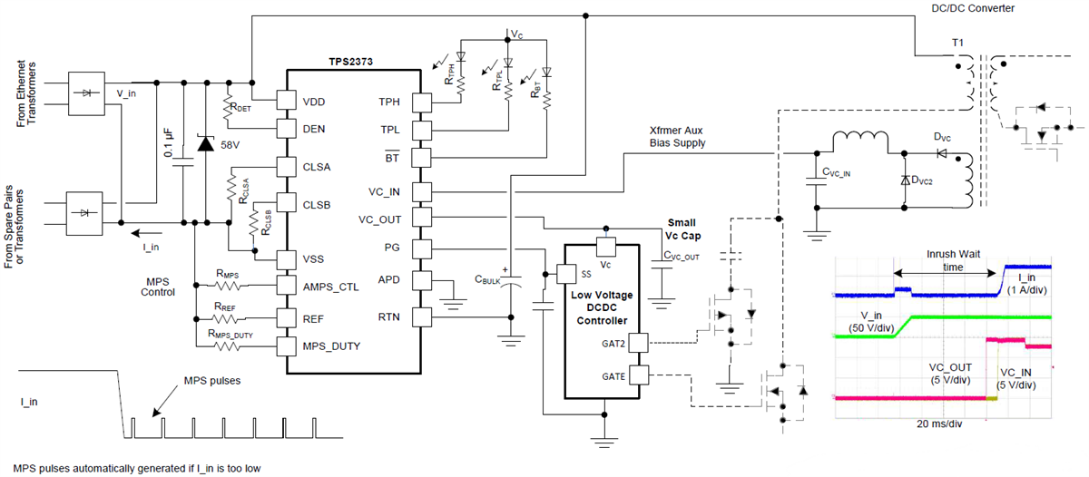
Texas Instruments TPS2373 leistungsstarke PD-Schnittstelle enthält alle Funktionen, die zur Implementierung einer Powered Device (PD) gemäß IEEE802.3at oder IEEE802.3bt (Entwurf) (Typ 1-4) benötigt werden. Der niedrige interne Schalterwiderstand ermöglicht es dem TPS2373-4 und TPS2373-3, Hochleistungsapplikationen bis zu 90 W bzw. 60 W zu unterstützen. Bei einem CAT5-Kabel mit einer Länge von 100 Metern ergibt dies am PD-Eingang 71,3 W und 51 W. Der TPS2373 arbeitet mit erweiterten Funktionen. Die Advanced-Startup-Funktion für DC-DC führt zu einer einfachen, flexiblen und minimalen Systemkostenlösung und stellt gleichzeitig sicher, dass die IEEE802.3bt-Startanforderungen (Entwurf) erfüllt werden. Es hilft, die Größe des Niederspannungs-Bias-Kondensators beträchtlich zu reduzieren. Es ermöglicht auch eine lange DC-DC-Wandler-Softstart-Periode und ermöglicht die Verwendung eines Niederspannungs-PWM-Controllers. Die automatische MPS-Funktion ermöglicht Applikationen, die äußerst stromsparende Standby-Modi erfordern. Der TPS2373 erzeugt automatisch den erforderlichen Impulsstrom zur Beibehaltung der PSE-Leistung. Ein externer Widerstand wird verwendet, um diese Funktion zu ermöglichen und die MPS-Impulsstromamplitude zu programmieren.The Automatic MPS function enables applications requiring very low-power standby modes. The Texas Instruments TPS2373 automatically generates the necessary pulsed current to maintain the PSE power. An external resistor is used to enable this functionality and to program the MPS pulsed current amplitude.
Merkmale
- IEEE 802.3bt (Entwurf) PD-Lösung für Typ 3 oder Typ 4 PoE
- Unterstützt Leistungsstufen für Typ 4 (TPS2373-4) 90 W und Typ 3 (TPS2373-3) 60 W
- Robuster 100V-Hot-Swap-MOSFET
- TPS2373-4 (typisch): 0,1 Ω, 2,2 A Strombegrenzung
- TPS2373-3 (typisch): 0,3 Ω, 1,85 A Strombegrenzung
- Zugewiesene Leistungsanzeigeausgänge
- Erweiterte Einschaltfunktionen für DC-DC
- Vereinfacht das Downstream-DC-DC-Design
- Mit PSE-Einschaltstrom kompatibel
- Automatische Beibehaltung der Leistungssignatur (MPS)
- Automatische MPS-Anpassung für PSE Typ 1-2 oder 3-4
- Unterstützt Standby-Modi mit extrem geringem Stromverbrauch
- Primärer Adapterprioritätseingang
- Unterstützt PoE++ PSE
- -40 °C bis 125 °C Sperrschichttemperaturbereich
- 20-Pin-VQFN-Gehäuse
Applikationen
- IEEE 802.3bt-konforme (Entwurf) Bauteile
- 4PPOE
- Durchleitsystem
- Sicherheitskameras
- Mehrband-Zugangspunkte
- Pico-Basisstationen
- Video- und VoIP-Telefone
- Systeme mit redundanten Einspeisungen
Vereinfachter Schaltplan
Veröffentlichungsdatum: 2018-05-29
| Aktualisiert: 2025-07-03
