Texas Instruments TPS23525 -48V-Hot-Swap- und ORing-Controller
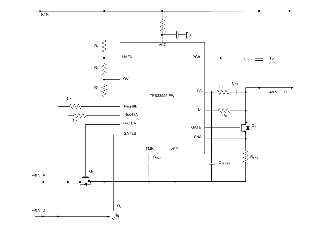
Texas Instruments TPS23525 leistungsstarke -48V-Hot-Swap- und ORing-Controller ermöglichen Hochleistungs-Telekommunikationssystemen, die anspruchsvollen transienten Anforderungen zu erfüllen. Der TPS23525 verfügt über eine maximale Nennleistung von 200 V und ermöglicht einen einfacheren Blitzschlagtest (IEC 61000-4-5) zu bestehen. Die Unterbrechung des Soft-Start-Kondensators ermöglicht die Verwendung von kleineren Hot-Swap-FETs. Dies begrenzt den Einschaltstrom ohne schädliche Auswirkungen auf das Einschwingverhalten. Der Gate-Quellstrom ist bei 400 µA eingestellt und ermöglicht eine schnellere Wiederherstellung, was zur Verhinderung von System-Resets während Blitzschlagtests beiträgt. Der TPS23525 bietet Schutzfunktionen wie z. B. einen genauen Unterspannungs- und Überspannungsschutz mit programmierbaren Schwellwerten und Hysterese.Merkmale
- DC-Betrieb von -10 V bis -80 V, -200 V absolutes Maximum
- Soft-Start-Kondensator-Unterbrechung
- 400 µA Gate-Stromzufuhr
- Duale Strombegrenzung (basierend auf VDS)
- 25 mV ±4 % bei niedriger VDS
- 3 mV ±25 % bei hoher VDS
- Programmierbare UV (±1,5 %) und OV (±2 %)
- Programmierbare Hysterese (±11 %)
- Integrierter Dual-ORing-Controller
- Regelung: 25 mV ±15 mV
- Schnelles Ausschalten: –6 mV ±4 mV
- Erneuter Versuch nach Time-Out
- 16-Pin-TSSOP
Applikationen
- Fernfunkeinheiten
- Basisband-Einheiten
- Router und Schalter
- Kleine Zellen
- -48V-Telekommunikationsinfrastruktur
Blockdiagramm
Veröffentlichungsdatum: 2018-11-15
| Aktualisiert: 2023-07-20
