Texas Instruments TPS23521 Hot-Swap-fähiger -48V-Controller

Texas Instruments TPS23521 Hot-Swap-fähiger -48V-Controller sind leistungsstark, verfügen über eine kleine Größe und reduzieren Kosten in Hochleistungs-Applikationen. Das Bauteil qualifiziert Hochleistungs-Telekommunikationssysteme für die Einhaltung der strengen transienten Anforderungen. Das Widerstehen von Blitzschlagprüfungen werden mit der absoluten maximalen Leistung von 200 V und der 400 µA Stromzufuhr vereinfacht. Dadurch wird eine schnelle Erholzeit ermöglicht und Neustarts des Systems werden umgangen. Die duale Strombegrenzung der Bauteile ermöglicht eine einfachere Verarbeitung von Brown-Outs und Eingangsschritten, wie dies vom ATIS 0600315.2013 gefordert wird. Darüber hinaus bietet das Bauteil einen präzisen Unter- und Überspannungsschutz zusammen mit programmierbaren Schwellwerten und Hysterese.

Merkmale

  • DC-Betrieb von –10 V bis –80 V, –200 V absolutes Maximum
  • Soft-Start-Kondensator-Unterbrechung
  • Zwei Hot-Swap-Gate-Treiber
  • 400 µA Gate-Stromzufuhr
  • Duale Strombegrenzung (basierend auf VDS) 25 mV ±4 % bei niedriger VDS
  • 3 mV ±25 % bei hoher VDS
  • Programmierbare UV (±1,5 %) und OV (±2 %) programmierbare Hysterese (±11 %)
  • Erneuter Versuch nach Time-Out
  • 16-Pin-TSSOP

Applikationen

  • Fernfunkeinheiten
  • Basisband-Einheiten
  • Router und Schalter
  • Kleine Zellen
  • -48 V Telekommunikationsinfrastruktur

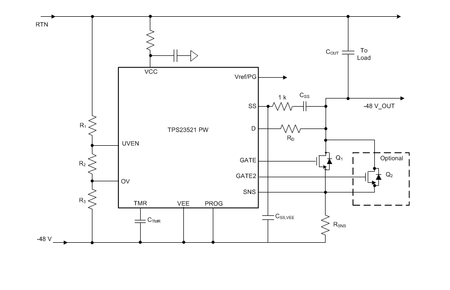
TPS23521 Blockdiagramm

Blockdiagramm - Texas Instruments TPS23521 Hot-Swap-fähiger -48V-Controller
Veröffentlichungsdatum: 2018-04-11 | Aktualisiert: 2022-11-23