Texas Instruments TPS22970 3,6 V 4 A Lastschalter
Der Texas Instruments TPS22970 3,6 V 4 A Lastschalter ist ein kleiner, platzsparender Lastschalter mit gesteuerter Einschaltfunktion zur Reduzierung von Einschaltstrom. Das Bauteil enthält einen n-Kanal-MOSFET, der in einem Eingangsspannungsbereich von 0,65 V bis 3,6 V und mit Impulsschaltströmen von bis zu 4 A betrieben werden kann. Eine integrierte Ladungspumpe beeinflusst den NMOS-Schalter, um einen minimalen Einschalt-Widerstand (RON) zu erreichen. Dieser Schalter wird über einen Ein-/Aus-Eingang (EIN) geregelt, der direkt über Niederspannungssteuersignale angesteuert werden kann. Der TPS22970 bietet einen thermischen Shutdown. Wenn die Sperrschichttemperatur über dem Schwellenwert liegt, wird der Schalter ausgeschaltet. Der Schalter schaltet sich wieder ein, wenn sich die Sperrschichttemperatur in einem sicheren Bereich stabilisiert. Der TPS22970 hat einen 150Ω-On-Chip-Widerstand für eine schnelle Entladung des Ausgangs bei deaktiviertem Schalter, um einen unbekannten Zustand zu vermeiden, der durch eine potenzialfreie Versorgung an der nachgeschalteten Last verursacht wird. Das Bauteil verfügt über eine intern gesteuerte Anlaufzeit zur Reduzierung des Einschaltstroms.Merkmale
- Eingangsspannungsbereich (VIN): 0,65 V bis 3,6 V
- On-Widerstand
- RON = 4,7 mΩ (typisch) bei VIN ≥ 1,8 V
- RON = 5,1 mΩ (typisch) bei VIN = 1,05 V
- RON = 6,4 mΩ (typisch) bei VIN = 0,65 V
- Maximaler Dauerschaltstrom (IMAX): 4 A
- EIN-Zustand (IQ): 30 µA (typisch) bei VIN > 1,2 V
- AUS-Zustand (ISD): 1 µA (typisch) bei VIN > 1,8 V
- Kontrollierte Anstiegsrate zur Vermeidung von Einschaltstrom
- 3,6 V Einschaltzeit (tON): 1.530 µs
- 0,65 V Einschaltzeit (tON): 815 µs
- Niedrige Schwellwert-Aktivierung (EIN) unterstützt die Verwendung von Logik so niedrig wie 0,9 V (VIH) der Logik
- Thermische Abschaltung (TSD)
- Schnelle Ausgangsentladung (QOD): 150 Ω (typisch)
Applikationen
- Notebook, Tablet
- Industrie-PC
- Smartphones
- Telekommunikation
- Speicher
Videos
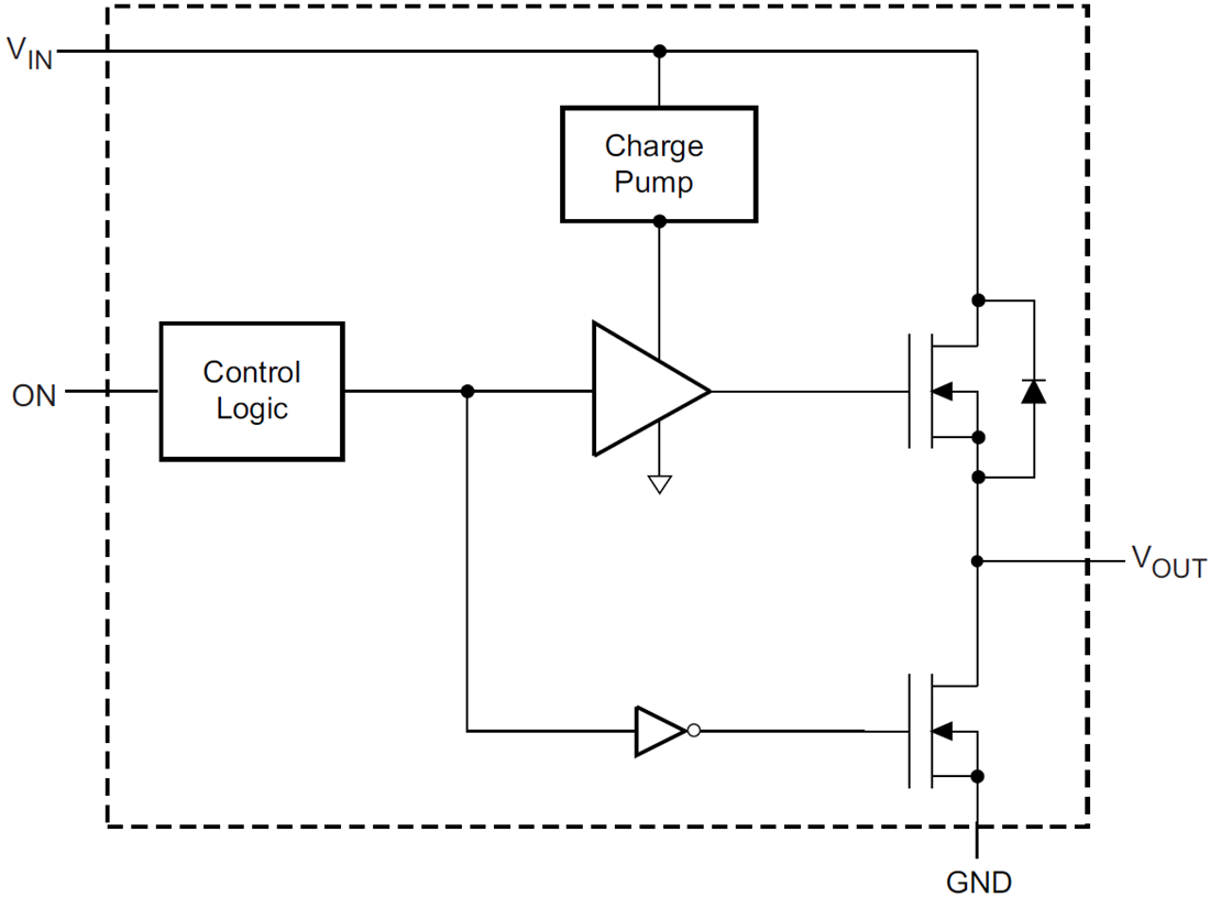
Funktionales Blockdiagramm
Veröffentlichungsdatum: 2017-11-15
| Aktualisiert: 2025-07-03
