Texas Instruments TPS22968 Dual-Kanal-Lastschalter
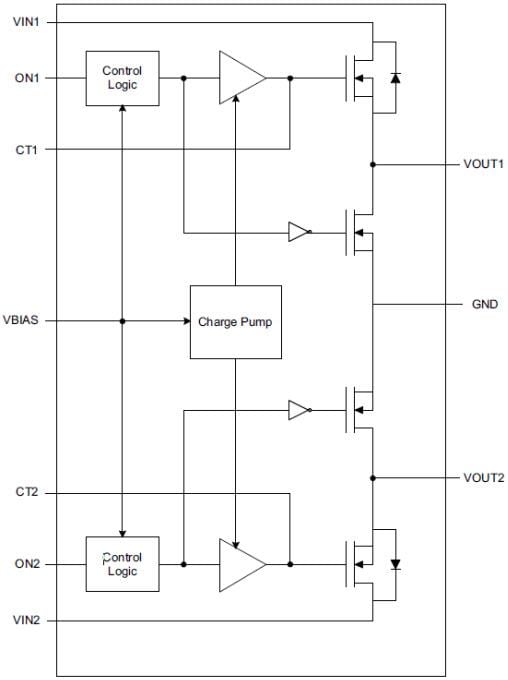
Die Texas Instruments TPS22968 Dual-Kanal-Lastschalter sind kleine Lastschalter mit dualem Kanal, extrem geringem RON und kontrollierter Einschaltung. Jedes Gerät enthält zwei n-Kanal-MOSFETs, die in einem Eingangsspannungsbereich von 0,8V bis 5,5V betrieben werden und einen maximalen Gleichstrom von 4A unterstützen können. Jeder dieser Schalter wird unabhängig über einen Ein-/Aus-Eingang geregelt, der direkt über Niederspannungssteuersignale angesteuert werden kann. Der TPS22968 besitzt einen 270Ω On-Chip Lastwiderstand, der für eine schnelle Ausgangsentladung sorgt, wenn der Schalter abgeschaltet wird. Der TPS22968 ist in einem kleinen, platzsparenden Gehäuse (DPU) mit integriertem thermischen Pad erhältlich, das eine höhere Verlustleistung zulässt. Das Gerät ist für den Betrieb über den Freiluft-Temperaturbereich von -40 bis 85°C gekennzeichnet.Merkmale
- Integrated dual channel load switch
- 0.8V to 5.5V Input voltage range
- 2.5V to 5.5V Ideal for 1S battery configuration VBIAS voltage range
- Ultra low RON resistance RON = 27mΩ at VIN = 5V (VBIAS = 5V)
- RON = 25mΩ at VIN = 3.3V (VBIAS = 5V)
- RON = 25mΩ at VIN = 1.8V (VBIAS = 5V)
- 4A Maximum continuous switch current per channel
- Low quiescent current 55µA at VBIAS = 5V (both channels)
- 55µA at VBIAS = 5V (Single channel)
- Low control input threshold enables use of 1.2V/1.8V/2.5V/3.3V logic
- Configurable rise time
- Quick Output Discharge (QOD)
- SON 14-pin package with thermal pad
- ESD Performance tested per JEDEC STD2KV HBM and 1KV CDM
- Latch-up performance exceeds 100mA Per JESD 78, class II
- GPIO Enable - active high
Applikationen
- Ultrabook™
- Notebooks/netbooks
- Tablets
- Consumer electronics
- Set-top boxes
- Telecom systems
Functional Block Diagram
Veröffentlichungsdatum: 2015-03-11
| Aktualisiert: 2022-03-11
