Texas Instruments TPS22948 Lastschalter
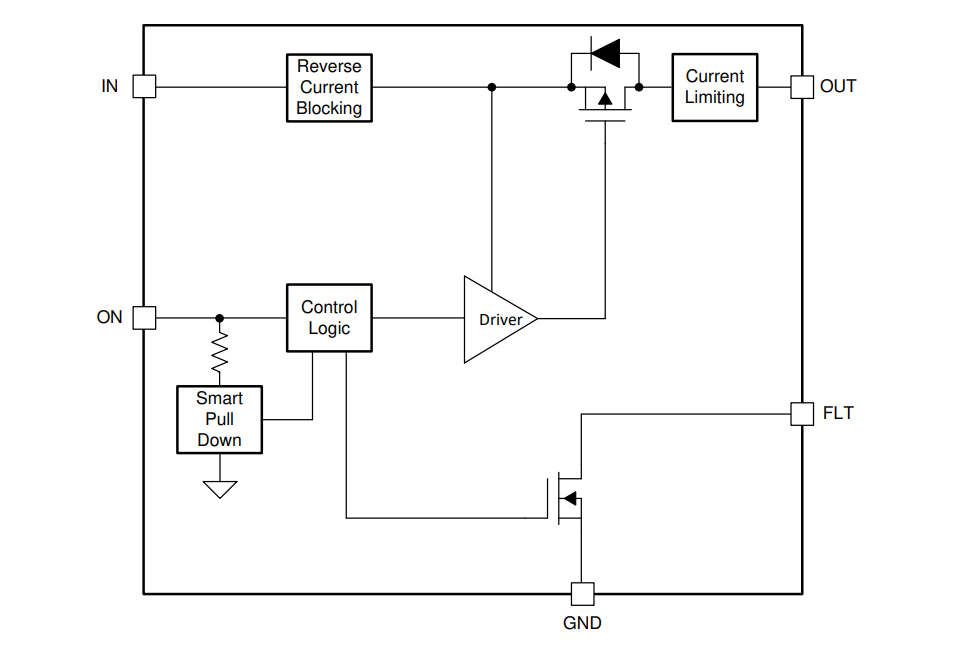
Texas Instruments TPS22948 Lastschalter bieten einen robusten Schutz gegen Fehlerfälle mit Ausgangsstrombegrenzung, Rückstromsperre und thermischer Abschaltung. Der Einschaltzustand wird durch einen digitalen Eingang gesteuert, der direkt mit Niederspannungssteuersignalen kommunizieren kann. Wenn die Stromversorgung zum ersten Mal eingeschaltet wird, wird ein Smart-Pull-Down verwendet, damit der ON-Pin nicht schwebt, bis die Systemsequenzierung abgeschlossen ist. Sobald der Pin absichtlich hochgefahren (≥VIH) wird, wird der Smart-Pull-Down zur Vermeidung eines unnötigen Stromverlusts getrennt.Die TPS22948 Lastschalter sind für den Betrieb über einen Temperaturbereich von -40 °C bis +125 °C ausgelegt und in einem SC-70-Standardgehäuse verfügbar.
Merkmale
- Eingangsspannungsbereich (VIN): 2,5 V bis 5,5 V
- Ausgangsstrombegrenzung (ILIMIT): 240 mA (typisch)
- Thermische Abschaltung (TSD)
- Einschaltwiderstand (RON): 300 mΩ (typisch)
- Langsames Einschalt-Timing zur Begrenzung des Einschaltstroms (typisch):
- Einschaltzeit (tON): 820 us bei 6,6 mV/µs
- Ständig aktivierte Rückstromsperre (RCB)
- Einschaltaktivierungsstrom (IRCB): -200 mA (typisch)
- Fehleranzeige (FLT)
- Smart-Einschalt-Pin-Pull-Down (RPD,ON)
- Einschalt-VIH (ION): 25 nA (max.)
- Einschalt-VIL (RPD,ON): 500 kΩ (typisch)
- Geringer Stromverbrauch
- EIN-Zustand (IQ): 50 uA (typisch)
- AUS-Zustand (ISD): 0,3 uA (typisch)
Applikationen
- Persönliche Elektronik
- Set-Top-Box
- HDMI-Ausgangsanschlüsse
- Notebook, Desktop-PC
- Dockingstationen
Vereinfachter Schaltplan
Blockdiagramm
Veröffentlichungsdatum: 2019-11-26
| Aktualisiert: 2024-02-09
