Texas Instruments TPS22919 Lastschalter
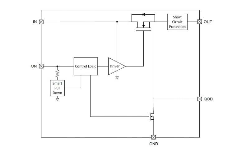
Die Texas Instruments TPS22919 Lastschalter bieten eine anpassbare schnelle Ausgangsentladung und eine geregelte Anstiegsrate. Der TPS22919 Schalter enthält einen n-Kanal-MOSFET, der mit einem Eingangsspannungsbereich von 1,6 V bis 5,5 V betrieben werden kann und einen maximalen Dauerstrom von 1,5 A unterstützen kann. Das Bauteil verfügt über einen EIN-Zustand, der über einen Digitaleingang gesteuert wird, der sich direkt mit den Niederspannungssteuersignalen verbinden kann. Wenn die Stromversorgung zum ersten Mal eingeschaltet wird, wird ein Smart-Pull-Down verwendet, damit der EIN-Pin nicht schwebt, bis die Systemsequenzierung abgeschlossen ist. Sobald der Pin absichtlich hochgefahren (≥ VIH) wird, wird der Smart-Pull-Down zur Vermeidung eines unnötigen Stromverlusts getrennt.Der TPS22919 Lastschalter ist mit einer Eigenschutzfunktion ausgestattet, die sich gegen Kurzschlussereignisse am Ausgang des Bauteils selbst schützt. Darüber hinaus bietet das Bauteil bietet eine thermische Abschaltung zur Verhinderung von Schäden, die durch Überhitzung entstehen. Der TPS22919 ist für den Betrieb über einen Sperrschichttemperaturbereich von -40 °C bis 125 °C ausgelegt und in einem SC-70-Standardgehäuse verfügbar.
Merkmale
- Eingangsspannungsbereich (VIN): 1,6 V bis 5,5 V
- Maximaler Dauerstrom (IMAX): 1,5 A
- Einschaltwiderstand (RON):
- 5 V VIN: 89 mΩ (typisch)
- 3,6 V VIN: 90 mΩ (typisch)
- 1,8 V VIN: 105 mΩ (typisch)
- Ausgangskurzschlussschutz (ISC): 3 A (typisch)
- Geringer Stromverbrauch:
- EIN-Zustand (IQ): 8 µA (typisch)
- AUS-Zustand (ISD): 2 nA (typisch)
- Smart-EIN-Pin-Pull-Down (RPD):
- EIN ≥ VIN (ION): 10 nA (max.)
- EIN ≤ VIL (RPD): 530 kΩ (typisch)
- Langsames Einschalt-Timing zur Begrenzung des Einschaltstroms (tON):
- 5,0 V Einschaltzeit (tON): 1,95 ms bei 3,2 mV/µs
- 3,6 V Einschaltzeit (tON): 1,75 ms bei 2,7 mV/µs.
- 1,8 V Einschaltzeit (tON): 1,5 ms bei 1,8 mV/µs.
- Einstellbare Ausgangsentladung und Abfallzeit:
- Interner QOD-Widerstand = 24 Ω (typisch)
Veröffentlichungsdatum: 2019-03-20
| Aktualisiert: 2023-08-09
