Texas Instruments TPS22917 Einkanal-Lastschalter
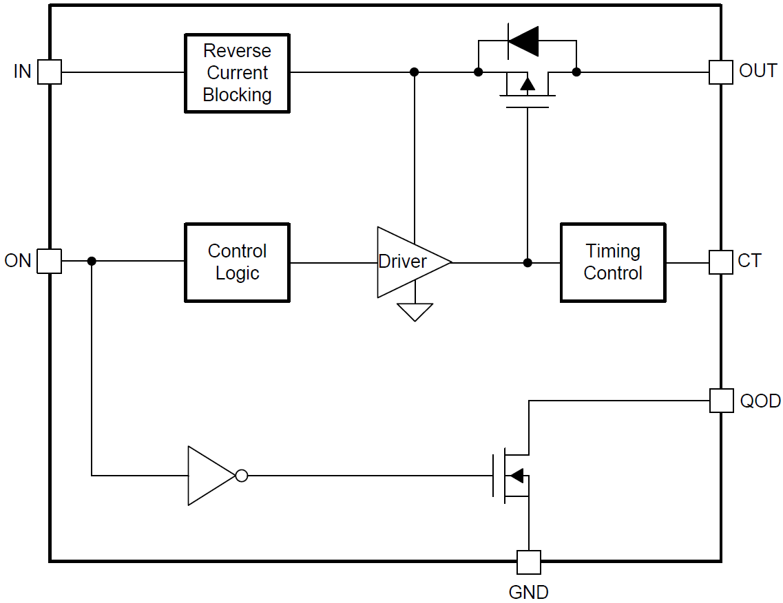
Der Texas Instruments TPS22917 Einkanal-Lastschalter verwendet einen p-Kanal-MOSFET mit niedrigem Ableitstrom für eine minimale Verlustleistung. Das fortschrittliche Gate-Steuer-Design unterstützt Betriebsspannungen von nur 1 V bei minimalem Anstieg von ON-Widerstand und Verlustleistung. Die Anstiegs- und Abfallzeiten können für eine Optimierung aus Systemebene mit externen Komponenten unabhängig eingestellt werden. Der Timing-Kondensator (CT) und die Einschaltzeit können zur Verwaltung des Einschaltstroms ohne unnötige Systemverzögerungen hinzuzufügen, angepasst werden. Die Ausgangsentladewiderstand (QOD) kann zur Anpassung der Ausgangs-Abfallzeit verwendet werden. Verbinden Sie den QOD-Pin direkt am Ausgang für die schnellste Abfallzeit oder lassen Sie ihn geöffnet für die langsamste Abfallzeit.Der Einschaltzustand wird durch einen digitalen Eingang gesteuert, der sich direkt mit Niederspannungssteuersignalen verbinden kann. Wenn die Stromversorgung zum ersten Mal eingeschaltet wird, wird ein Smart-Pull-Down verwendet, damit der ON-Pin nicht schwebt, bis die Systemsequenzierung abgeschlossen ist. Sobald der ON-Pin absichtlich hochgefahren (≥VIH) wird, wird der Smart-Pull-Down (RPD) zur Vermeidung eines unnötigen Stromverlusts getrennt.
Merkmale
- Eingangsspannungsbereich (VIN): 1 V bis 5,5 V
- Maximaler Dauerstrom (IMAX): 2 A
- On-Widerstand (RON)
- 5 VIN = 80 mΩ (typisch)
- 1,8 VIN = 120 mΩ (typisch)
- 1VIN = 220 mΩ (typisch)
- Extrem geringer Stromverbrauch
- EIN-Zustand (IQ): 0,5 µA (typisch)
- AUS-Zustand (SD): 10 nA (typisch)
- Intelligentes EIN-Pin-Pull-Down (RPD)
- EIN ≥ VIH (ION): 10 nA (max.)
- EIN ≤ VIL (RPD): 750 kΩ (typisch)
- Anpassbares Einschalten begrenzt den Einschaltstrom (tON)
- 5 V tON = 100 µs bei 72 mV/µs (CT = geöffnet)
- 5 V tON = 4.000 µs bei 2,3 mV/µs (CT = 1.000 pF)
- Einstellbare Ausgangs-Entladung und Abfallzeit
- Optionaler QOD-Widerstand ≥ 150 Ω (intern)
- Ständig aktivierte Rückstromsperre (RCB)
- Aktivierungsstrom (IRCB): –500 mA (typisch)
- Sperrstrom (IIN, RCB): –1 µA (max.)
Applikationen
- Industriesysteme
- Set-Top-Box
- Blutzuckermessgeräte
- Elektronische Kassenterminals
Funktionales Blockdiagramm
Veröffentlichungsdatum: 2018-05-14
| Aktualisiert: 2023-01-03
