Texas Instruments TPS22810/Q1 Lastschalter
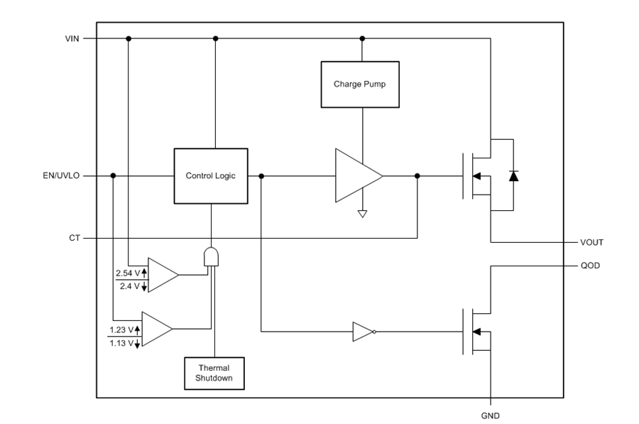
Der Texas Instruments TPS22810/Q1 Lastschalter ist ein Einkanal-Lastschalter mit konfigurierbarer Anlaufzeit und einer integrierten Schnellausgangsentladung (QOD). Das Bauteil verfügt über einen Übertemperaturschutz, um den Lastschalter gegen hohe Sperrschichttemperaturen zu schützen. Aus dieser Funktion ist der sichere Wirkbereich des Bauteils inhärent gewährleistet. Der TPS22810/Q1 enthält einen N-Kanal-MOSFET, der mit einer Eingangsspannung von 2,7 V bis 18 V betrieben werden kann. Das SOT23-5-Gehäuse unterstützt zudem einen maximalen Strom von 2 A und das WSON-Gehäuse einen maximalen Strom von 3 A. Der Schalter wird von einem Ein-/Aus-Eingang gesteuert, der direkt mit Niedrigspannungs-Steuerungssignalen gekoppelt werden kann. Die TPS22810-Q1 Bauteile sind gemäß AEC-Q100 für Automobil-Applikationen zugelassen.Merkmale
- Integrierter Einkanal-Lastschalter
- Betriebstemperaturbereich (Umgebung): -40 °C bis +105 °C
- SOT23-6 (DBV): 2 A maximaler Dauerstrom 1
- WSON (DRV): 3 A max. Dauerstrom 1
- Eingangsspannungsbereich: 2,7 V bis 18 V
- Absolute maximale Eingangsspannung: 20 V
- On-Widerstand (RON)
- RON = 79 mΩ (typisch) bei VIN = 12 V
- Ruhestrom
- 62 µA (typisch) bei VIN = 12 V
- Abschaltstrom
- 500 nA (typisch) bei VIN = 12 V
- Übertemperaturschutz
- Unterspannungssperre (UVLO)
- Anpassbare schnelle Ausgangsentladung (QOD)
- Konfigurierbare Anstiegszeit mit CT-Pin
- SOT23-6-Gehäuse
- 2,9 mm × 2,8 mm, 0,95 mm Rastermaß
- 1,45 mm Höhe (DBV)
- WSON-Gehäuse
- 2 mm × 2 mm, 0,65 mm Rastermaß
- 0,75 mm Höhe (DRV)
- ESD-leistungsgetestet gemäß JESD 22
- ±2 kV HBM und ±1 kV CDM
Applikationen
- HD-Fernseher
- Industriesysteme
- Set-Top-Box
- Überwachungssysteme
Datenblätter
TPS22810 Blockdiagramm
Veröffentlichungsdatum: 2017-08-08
| Aktualisiert: 2022-04-01
