Texas Instruments TPS2124 Leistungs-Multiplexer mit Dual-Eingang und Einfachausgang
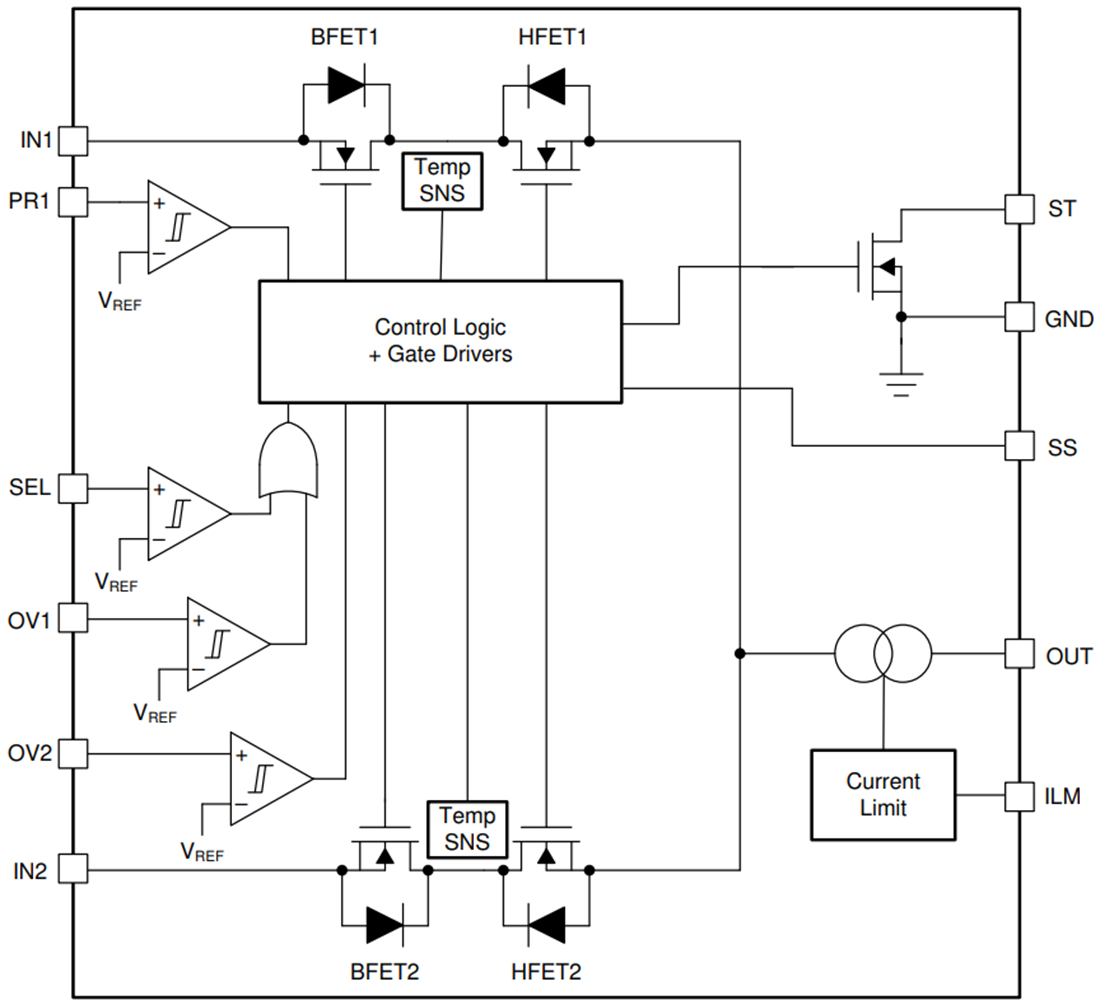
Der TPS2124 Leistungs-Multiplexer mit Dual-Eingang und Einfachausgang (MUX) von Texas Instruments eignet sich gut für verschiedene Systeme mit mehreren Stromquellen. Der TPS2124 von Texas Instruments führt eine automatische Erkennung, Auswahl und einen nahtlosen Übergang zwischen den verfügbaren Eingängen durch. Die Priorität kann automatisch der höchsten Eingangsspannung oder manuell einer niedrigeren Spannung zugewiesen werden, um sowohl den O-Ring- als auch den Quellenauswahlbetrieb zu unterstützen. Eine Prioritäts-Spannungsüberwachung wird zur Auswahl einer Eingangsquelle verwendet.Ein Ideal-Dioden-Betrieb wird für den nahtlosen Übergang zwischen den Eingangsquellen verwendet. Während der Umschaltung wird der Spannungsabfall gesteuert, um den Rückstrom vor dessen Auftreten zu sperren und eine ununterbrochene Leistung zur Last mit minimaler Hold-up-Kapazität zu bieten. Eine Strombegrenzung wird während dem Hochfahren und der Umschaltung zum Schutz gegen Überstromereignisse verwendet, wodurch das Bauteil auch während des Normalbetriebs geschützt wird. Die Ausgangsstrombegrenzung kann mit einem einzigen externen Widerstand eingestellt werden. Der TPS2124 von Texas Instruments ist in einem WCSP-Gehäuse erhältlich, das für den Betrieb in einem Temperaturbereich von -40°C bis 125 °Causgelegt ist.
Merkmale
- Breiter Betriebsbereich von 2,8 V bis 22 V
- Absolute maximale Eingangsspannung von 24 V
- Niedriger RON Widerstand
- 62 mΩ (typisch) (TPS2124)
- Einstellbare Überspannungsüberwachung (OVx)
- Genauigkeit: ±5 %
- Einstellbare Prioritätsüberwachung (PR1)
- Genauigkeit: ±5 %
- Ausgangsstrombegrenzung (ILM)
- 1 A - 2,5 A (TPS2124)
- Statusanzeige (ST) für einen Kanal
- Einstellbare Eingangseinschwingzeit (SS)
- Einstellbare Ausgangs-Sanftanlaufzeit (SS)
- 200 µA (typisch) niedriger IQ von aktiviertem Eingang
- 15 µA (typisch) niedriger IQ von deaktiviertem Eingang
- Manuelle Auswahl der Eingangsquelle (OVx)
- Übertemperaturschutz (OTP)
Applikationen
- Backup- und Standby-Leistung
- Eingangsquellenauswahl
- Mehrfach-Batteriemanagement
- EPOS- und Barcode-Scanner
- Gebäudeautomatisierung und Überwachung
- Tracking und Telematik
Funktionales Blockdiagramm
