Texas Instruments TPS212x Leistungs-Multiplexer
Texas Instruments TPS212x Leistungs-Multiplexer sind für verschiedene Systeme ausgelegt, die mehrere Stromquellen nutzen. Die TPS212x Leistungs-Multiplexer verfügen über eine automatische Erkennung, Auswahl und einen nahtlosen Übergang zwischen verfügbaren Eingängen. Die Bauteile geben der höchsten Eingangsspannung automatisch Vorrang oder können manuell einem niedrigeren Spannungseingang zugewiesen werden. Der niedrigere Spannungseingang unterstützt sowohl ORing- und Quellenauswahl-Betriebsabläufe. Die Bauteile bieten eine Prioritäts-Spannungsüberwachung zur Auswahl einer Eingangsquelle. Darüber hinaus verwendet der TPS212x einen Ideal-Dioden-Betrieb für den drahtlosen Übergang zwischen Eingangsquellen.Während der Umschaltung wird der Spannungsabfall gesteuert, um den Rückstrom vor dessen Auftreten zu sperren und bietet eine ununterbrochene Leistung zur Last mit minimaler Hold-up-Kapazität. Das Bauteil ermöglicht eine Strombegrenzung während dem Hochfahren und der Umschaltung zum Schutz gegen Überstromereignisse, wodurch das Bauteil auch während des Normalbetriebs geschützt wird. Der TPS2120 bietet einen niedrigen RON-Wiederstand von 62 mΩ (typisch) und der TPS2121 verfügt über 56 mΩ (typisch). Die TPS212x MUXs sind für einen Betrieb mit einem Temperaturbereich von –40 °C bis +125 °C spezifiziert.
Merkmale
- Großer Betriebsbereich: 2,8 V bis 22 V
- Absolute maximale Eingangsspannung von 24 V
- Niedriger RON-Widerstand:
- TPS2120: 62 mΩ (typisch)
- TPS2121: 56 mΩ (typisch)
- Einstellbare Überspannungsüberwachung (OVx): Genauigkeit von <±5 %
- Einstellbare Prioritätsüberwachung (PR1): Genauigkeit von <±5 %
- Ausgangsstrombegrenzung (ILM):
- TPS2120: 1A – 3A
- TPS2121: 1A – 4,5A
- Der TPS2121 unterstützt eine externe Spannungsreferenz (CP2) mit einer Genauigkeit von <1 %
- Kanalstatusanzeige (ST)
- Einstellbare Eingangs-Einschwingzeit (SS)
- Einstellbare Ausgangs-Soft-Start-Zeit (SS)
- TPS2121 Schnelle Ausgangsumschaltung (tSW): 5 µs (typisch)
- Niedriger IQ von aktivem Eingang: 200 µA (typisch)
- Niedriger IQ von inaktivem Eingang: 10 µA (typisch)
- Manuelle Eingangsquellenauswahl (OVx)
- Übertemperaturschutz (OTP)
Applikationen
- Backup- und Standby-Leistung
- Eingangsquellenauswahl
- Mehrfach-Batteriemanagement
- EPOS- und Barcode-Scanner
- Gebäudeautomatisierung und Überwachung
- Verfolgung und Telematik
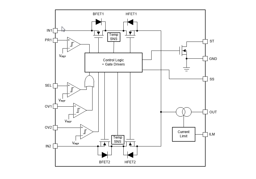
Blockdiagramm
Veröffentlichungsdatum: 2019-03-05
| Aktualisiert: 2023-07-26
