Texas Instruments TPS1HTC100-Q1 Intelligenter High-Side-Schalter
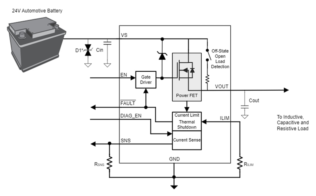
Der Texas Instruments TPS1HTC100-Q1 Einkanal-Smart-High-Side-Schalter ist ein intelligenter High-Side-Schalter mit integriertem Leistungs-FET und Ladepumpe, der für die Anforderungen von 24-V-Autobatteriesystemen ausgelegt ist. Der niedrige RON (83 mΩ) minimiert die Verlustleistung des Bauelements und ermöglicht einen großen Bereich von Ausgangslastströmen bis zu 4 A DC. Der Betriebsbereich von 60 V DC verbessert die Robustheit des Systems. Das Bauteil enthält Schutzfunktionen, wie z. B. Strombegrenzung, thermische Abschaltung und Entladeklemme. Diese Funktionen verbessern die Robustheit des Systems bei Fehlerereignissen wie Kurzschlüssen. Der TPS1HTC100-Q1 implementiert eine einstellbare Strombegrenzungsschaltung, die die Zuverlässigkeit des Systems erhöht, indem sie den Überlaststrom minimiert und den Einschaltstrom beim Betrieb großer kapazitiver Lasten reduziert. Das Bauteil bietet eine genaue Strommessung, die verbesserte Diagnosen, wie z. B. Erkennung von offener Last und Kurzschluss, die eine bessere vorausschauende Wartung ermöglichen.Der TPS1HTC100-Q1 von Texas Instruments ist in einem kleinen, bedrahteten 14-Pin HTSSOP-Gehäuse von 5 mm × 6,4 mm mit einem Rastermaß von 0,65 mm erhältlich, wodurch der PCB-Footprint minimiert wird. Das Bauteil ist ideal für allgemeine ohmsche, induktive und kapazitive Lasten.
Merkmale
- Smart Einkanal-High-Side-Leistungsschalter für 24-V-Fahrzeugsysteme mit vollständiger Diagnose
- 6 V bis 60 V großer Betriebsspannungsbereich
- Niedriger RON von 83 mΩ (typisch), 180 mΩ (max.)
- <0,5 µA niedriger Standby-Strom
- Niedriger Ruhestrom (Iq): < 2 mA
- Verbessert die Zuverlässigkeit auf Systemebene durch eine einstellbare Strombegrenzung
- Stromgrenze von 1 A bis 5 A oder 7,3 A
- Genaue Strommessung von ±5 % bei 1 A
- Schutzfunktionen
- Überlast- und Kurzschluss-Schutz
- Integrierte induktive Entladeklemme
- Unterspannungssperre (UVLO)
- Verlust von GND, Verlust des Versorgungsschutzes
- Batterie-Verpolungsschutz mit externen Komponenten
- Diagnostics
- Erkennung von offener Last und Kurzschluss am Ausgang im Ein- und Aus-Zustand
- Erkennung von Überlast und Kurzschluss-zu-Masse
- Absolute und relative Erkennung der thermischen Abschaltung
- Fähig für die funktionale Sicherheit
- Dokumentation zur Unterstützung des Designs von funktionalen Sicherheitssystemen ist verfügbar
- -40 °C bis 125 °C Sperrschichtbetriebstemperatur
- Eingangssteuerung von 1,8 V, 3,3 V und 5 V logikkompatibel
- Integrierte Fehler-Sensor-Spannung für ADC-Schutz
- Qualifikationen:
- AEC-Q100-qualifiziert für Fahrzeuganwendungen
- Temperaturklasse 1: (-40 °C bis +125 °C, TA)
- 14-Pin, thermisch verstärktes HTSSOP-Gehäuse von 5 mm × 6,4 mm
Typischer Applikationsschaltplan
Veröffentlichungsdatum: 2024-08-16
| Aktualisiert: 2025-05-29
