Texas Instruments TPS1210-Q1 Intelligenter High-Side-Treiber

Der Texas Instruments TPS1210-Q1 Smart-High-Side-Treiber ist ein 45 V-back-to-back-MOSFET-Treiber mit niedrigem IQ und einem Betriebsspannungsbereich von 3,5 V bis 40 V. Dieser Treiber wurde entwickelt, um Lasten gegen negative Versorgungsspannungen bis zu -40 V zu schützen. Der TPS1210-Q1 Treiber enthält zwei starke (2 A) Gate-Treiber mit separaten Steuereingängen (INP1 und INP2) zur Ansteuerung von back-to-back-MOSFETs in einer gemeinsamen Quellenkonfiguration. Dieser Treiber ist in einem 19-Pin-VSSOP-Gehäuse (5,1 mm x 3 mm) erhältlich. Der TPS1210-Q1 Treiber ist gemäß AEC-Q100 für Fahrzeuganwendungen zugelassen.

Der TPS1210-Q1 Treiber verfügt über eine integrierte 11 V Ladungspumpe, eine High- oder Low-Side-Strommesskonfiguration und einen niedrigen 1,5 μA Abschaltstrom (EN/UVLO = niedrig). Dieser Treiber bietet eine einstellbare Eingangs-Unterspannungssperre (UVLO) und einstellbare Kurzschlussschutzfunktionen. Der TPS1210-Q1 Treiber wird in Applikationen, wie z. B. DC/DC-Wandler und 12 V-automotive-BMS verwendet.

Merkmale

  • AEC-Q100-qualifiziert für Fahrzeuganwendungen:
    • Bauteiltemperatur Klasse 1: -40 °C bis 125 °C Umgebungsbetriebstemperaturbereich
  • 3,5 V bis 40 V Eingangsspannungsbereich (45 V absolutes maximum)
  • Integrierte 11 V Ladungspumpe
  • Niedriger Ruhestrom, 35 µA im Betrieb
  • Niedriger 1,5 µA Abschaltstrom (EN/UVLO = niedrig)
  • Zwei starke Gate-Treiber (2 A src/Senke) für den Back-to-Back-MOSFET-Antrieb mit separaten Steuereingängen (INP1 und INP2)
  • Einstellbarer Kurzschlussschutz (ISCP) mit externem Rsense oder MOSFET-VDS -Erkennung mit einstellbarer Verzögerung (TMR)
  • Einstellbare Eingangs-Unterspannungssperre (UVLO)
  • High- oder Low-Side-Strommesskonfiguration (CS _ SEL)
  • Fehleranzeige (FLT) bei Kurzschlussfehlern, Ladungspumpen-Unterspannung, Eingangsunterspannung und Kurzschluss-Komparator-Diagnose (SCP _ TEST)

Applikationen

  • 12 V-Automotive-BMS
  • DC/DC-Wandler

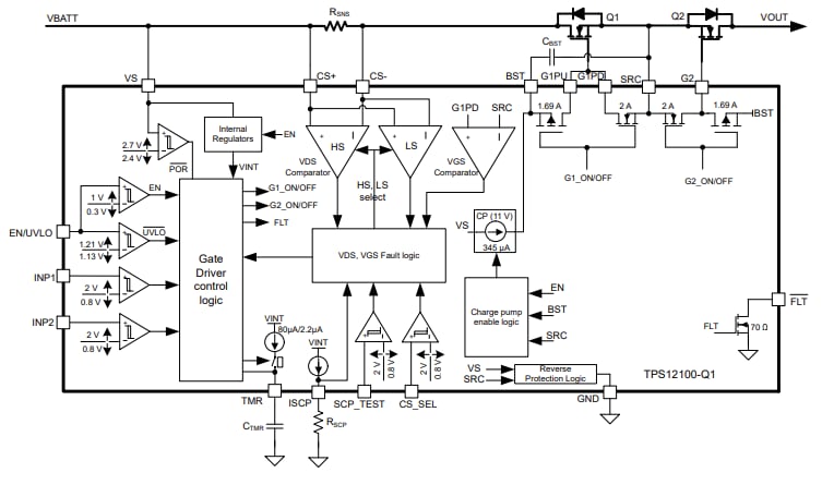
Funktionales Blockdiagramm

Blockdiagramm - Texas Instruments TPS1210-Q1 Intelligenter High-Side-Treiber

Applikations-Schaltung mit externer Versorgung zu BST

Applikations-Schaltungsdiagramm - Texas Instruments TPS1210-Q1 Intelligenter High-Side-Treiber
Veröffentlichungsdatum: 2025-01-15 | Aktualisiert: 2025-03-09