Texas Instruments TPD4S311/TPD4S311A USB Type-C-Anschlussschutz
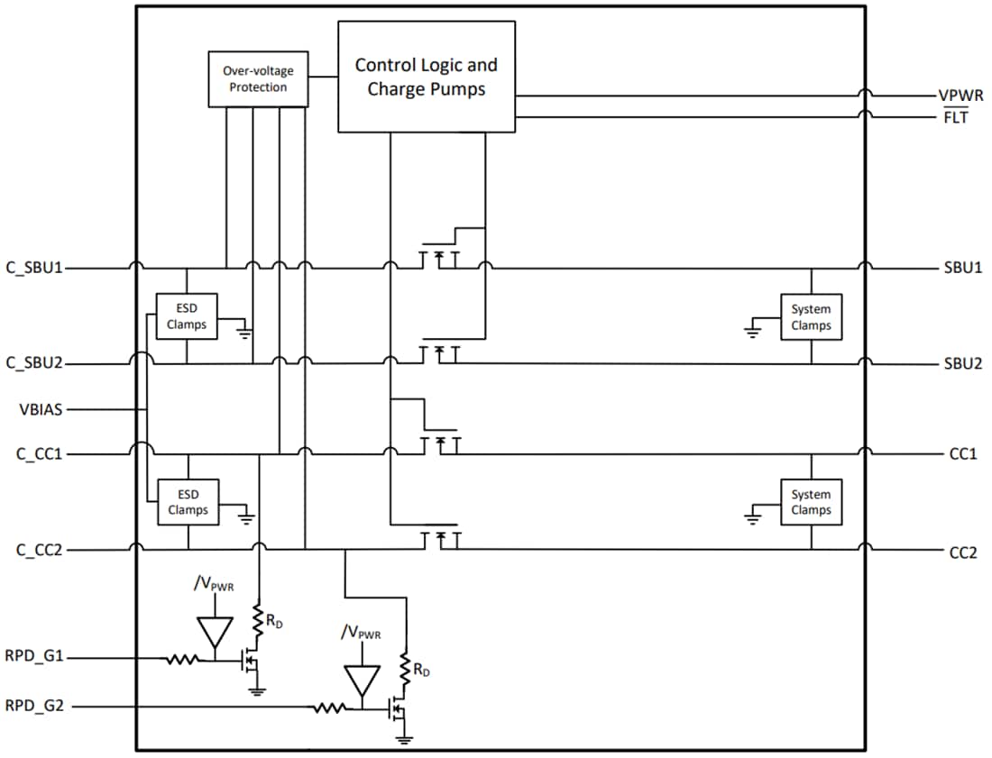
Der Texas Instruments TPD4S311/TPD4S311A USB Type-C™ -Anschlussschutz ist ein Ein-Chip-USB-Type-C-Anschlussschutz-Bauteil mit einem Kurzschluss-zu-VBUS-Überspannungsschutz von 20 V und einem IEC-ESD-Schutz. Es wurden viele Produkte und Zubehör für USB Type-C veröffentlicht, die nicht den Anforderungen der USB Type-C technischen Daten entsprechen. Ein Beispiel sind USB Type-C-Power Delivery-Adapter, die nur 20 V auf die VBUS-Leitung legen. Ein weiteres Problem für USB Type-C ist, dass das mechanische Verdrehen und Verschieben des Steckverbinders aufgrund der Nähe der Bauteile zu diesen kleinen Steckverbindern, einen Kurzschluss in den Pins verursachen könnte. Dieses Problem kann dazu führen, dass ein 20-V-VBUS mit den CC- und SBU-Pins kurzgeschlossen wird. Aufgrund der Nähe der Pins im Type-C-Steckverbinder besteht außerdem die Gefahr, dass Schmutz und Feuchtigkeit dazu führen, dass der 20-V-VBUS-Pin mit den CC- und SBU-Pins kurzgeschlossen wird.Aufgrund dieser nicht idealen Ausstattung und der mechanischen Gegebenheiten müssen die CC- und SBU-Pins 20 V tolerant sein, auch wenn die Pins nur bei 5 V oder niedriger betrieben wird. Die TPD4S311/TPD4S311A ermöglicht es den CC- und SBU-Pins, 20 V tolerant zu sein, ohne den normalen Betrieb zu beeinträchtigen, indem sie einen Überspannungsschutz an den CC- und SBU-Pins bieten. Das Bauteil platziert reihengeschaltete Hochspannungs-FETs auf den SBU- und CC-Leitungen. Wenn auf diesen Leitungen eine Spannung oberhalb des OVP-Schwellenwerts erkannt wird, werden die Hochspannungsschalter geöffnet und der Rest des Systems gegen die Hochspannungsbedingung auf dem Steckverbinder isoliert.
Die meisten Systeme erfordern für externe Pins einen ESD-Schutz auf Systemebene gemäß IEC 61000-4-2. Der TPD4S311/TPD4S311A von Texas Instruments integriert den IEC 61000-4-2 ESD-Schutz für die CC1-, CC2-, SBU1- und SBU2-Pins, wodurch die Notwendigkeit entfällt, die Hochspannungs-TVS-Dioden extern auf dem Steckverbinder zu platzieren.
Merkmale
- 4 Kanäle mit Kurzschluss-zu-VBUS -Überspannungsschutz (CC1, CC2, SBU1, SBU2): 24 VDC tolerant
- 4 Kanäle mit IEC 61000-4-2 ESD-Schutz (CC1, CC2, SBU1, SBU2)
- CC1- und CC2-Überspannungsschutz-FETs von 600 mA können die VCONN -Leistung weiterleiten
- CC-Widerstände für leere Batterien sind für den Umgang mit leeren Batterie-Anwendungsfällen in Mobilgeräten integrieren
- DSBGA-Gehäuse von 1,69 mm × 1,69 mm
Applikationen
- Desktop-PC/Motherboard
- Standard-Notebook-PC
- Chromebook und WOA
- Docking-Station
- Anschluss-/Kabeladapter und Dongles
- Smartphones
Funktionales Blockdiagramm
