Texas Instruments TMP461-EP Ferntemperatursensor
Der TMP461-EP Ferntemperatursensor von Texas Instruments ist ein hochpräziser, stromsparender Ferntemperatursensor mit einem eingebauten lokalen Temperatursensor. Dieser Sensor verfügt über einen Versorgungs- und Logik-Spannungsbereich von 1,7 V bis 3,6 V, einen Betriebsstrom von 35 µA (1 SPS), einen Abschaltstrom von 3 µA und eine lokale Temperatursensorgenauigkeit von ±1 °C. Der TMP461-EP Temperatursensor stellt die Temperatur als 12-Bit-Digitalcode für lokale und externe Sensoren mit einer Auflösung von 0,0625 °C dar. Zu den weiteren Funktionen gehören eine Reihenwiderstandsaufhebung, ein programmierbarer Unvollkommenheitsfaktor (η-Faktor), ein programmierbarer Offset, programmierbare Temperaturgrenzen und ein programmierbarer digitaler Filter. Die TMP461-EP Bauteile verfügen über Gold-Bonddrähte, einen Temperaturbereich von -55 °C bis 105 °C und ein SnPb-Leitungsfinish. Dieser Ferntemperatursensor ist ideal für hochpräzise Temperaturmessungen an mehreren Standorten in verschiedenen Applikationen einschließlich Kommunikation, Computern, Instrumentierung, Medizin, Luft- und Raumfahrt, Verteidigung, Avionik und Industrieumgebungen.Merkmale
- ±1 °C Genauigkeit des Ferndioden-Temperatursensors
- ±1 °C Genauigkeit des lokalen Temperatursensors
- 0,0625 °C Auflösung für lokale und entfernte Kanäle
- 1,7 V bis 3,6 V Versorgungs- und Logik-Spannungsbereich
- 35 µA Betriebsstrom (1 SPS), 3 µA Abschaltstrom
- Serienwiderstandsaufhebung
- η-Faktor- und Offset-Korrektur
- Programmierbarer Digitalfilter
- Diodenfehlererkennung
- Zweidraht- und SMBus™ Serielle-Schnittstellen-kompatibel mit pinprogrammierbarer Adresse
- 10-Pin-VSSOP-Gehäuse
Applikationen
- Unterstützt Verteidigung, Luft- und Raumfahrt sowie medizinische Ausrüstung:
- Militärischer Temperaturbereich (-55 °C bis 125 °C)
- Gesteuerte Baseline
- Ein Fertigungs-, Montage- und Prüfstandort
- Längerer Produktlebenszyklus
- Rückverfolgbarkeit von Wafer-Chargen
- Prozessor-Temperaturüberwachung
- Avionics
- Sensoren, Bildgebung und Radar
- Sucher-Front-End
Funktionales Blockdiagramm
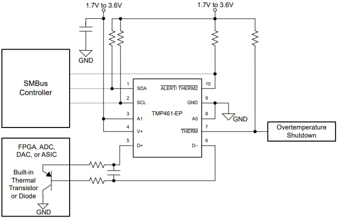
Vereinfachtes Schaltschema
Veröffentlichungsdatum: 2026-01-13
| Aktualisiert: 2026-01-29
