Texas Instruments TMF0008 8 K Bits Serieller FRAM
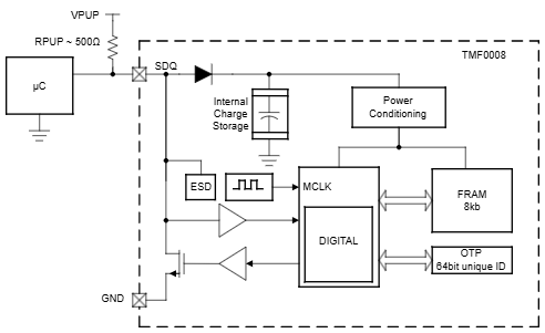
Der TMF0008 8 K Bits Serielle FRAM von Texas Instruments ist ein nichtflüchtiges Speicherbauteil (NVM) mit einer eindeutigen werksseitig programmierten 48-Bit-Identifikationsnummer und einem 8-Bit-Produktfamilien-Code. Dieses Bauteil basiert auf FRAM-Speicher und bietet eine höhere Beständigkeit (106 R/W-Zyklen) im Vergleich zu anderen NVM-Technologien. Der TMF0008 Serielle FRAM kommuniziert über eine SDQ™ Einzeldraht-Schnittstelle und unterstützt sowohl 15,4 KBit/s als auch 90 KBit/s Geschwindigkeit. Dieser FRAM arbeitet in zwei Versorgungsspannungsbereichen einschließlich 3,3 V ±5 % und 5 V ±5 % und ist für den Temperaturbereich von -10 °C bis 85 °C spezifiziert. Der TMF0008 Serielle FRAM von Texas Instruments ist in den Gehäusearten TO-92 (LP), WSON (DRS) und SO (PS) erhältlich. Typische Applikationen sind die Identifizierung von medizinischen Kabeln, Asset-Tracker, angeschlossene Peripherie und Drucker sowie die Verhinderung von Hardwarefälschungen.Merkmale
- 7680 Bit FRAM zur Speicherung von benutzerprogrammierbaren Konfigurationsdaten, partitioniert in mehrere Seiten
- Einzeldraht-Schnittstelle zur Reduzierung von Leiterplatten-Routing
- Kommuniziert über 15,4 KBit/s (Standardgeschwindigkeit) und 90 KBit/s (Overdrive-Geschwindigkeit)
- Schaltpunkt-Hysterese und Filterung sind in das Bauteil eingebettet, um das Betriebsverhalten bei Rauschen zu verbessern.
- ESD-Schutz gemäß IEC 61000-4-2 Stufe 4 (±8 kV Kontakt, ±15 kV Luft, typisch)
- Werkseitig programmierte eindeutige 64-Bit-Identifikationsnummer
- -10 °C bis 85 °C Betriebstemperaturbereich
- Betriebsspannungsbereich:
- 5 V ±5 % (Standard- und Overdrive-Geschwindigkeit)
- 3,3 V ±5 % (nur Standardgeschwindigkeit)
- Erhältlich in den Gehäusearten TO-92 (LP), WSON (DRS) und SO (PS)
Applikationen
- Identifizierung medizinischer Kabel
- Asset Tracker
- Vernetzte Peripherie und Drucker
- Verhinderung von Hardware-Fälschungen
Funktionales Blockdiagramm
Veröffentlichungsdatum: 2026-01-13
| Aktualisiert: 2026-01-29
