Texas Instruments TMCS1123xEVM Evaluierungsmodule
Texas Instruments TMCS1123xEVM Evaluierungsmodule (EVMs) wurden entwickelt, um die Verwendung der TMCS1123 isolierten Halleffekt-Präzisionsstromsensoren mit einer internen ratiometrischen Referenz zu beschleunigen. Diese Evaluierungsboards ermöglichen es dem Entwickler, den maximalen Betriebsstrom durch die Hall-Eingangsseite zu leiten und gleichzeitig den isolierten Ausgang durch eine verstärkte Isolationsbarriere zu messen. Die TMCS1123xEVM Evaluierungsmodule bestehen aus einer einzigen Platine, die in fünf Teile zerlegbar ist. Dies ermöglicht es dem Benutzer, alle Empfindlichkeitsvariationen eines einzelnen Ruhepunkts zu testen (A = 0,5Vs, B =0,33Vs oder C = 0,1Vs). Das Layout der Vorrichtung ist weder als Modell für die Zielschaltung gedacht, noch ist es für die Prüfung der elektromagnetischen Verträglichkeit (EMV) konzipiert.Merkmale
- Soll die schnelle Nutzung des TMCS1123 Sensors erleichtern
- Große Kabelschuhe zum Anschluss des EVM an große stromführende Leitungen
- Testpunkte ermöglichen einen einfachen Zugriff auf die Gerätepins
- Große Kupferflächen helfen bei der Wärmeableitung
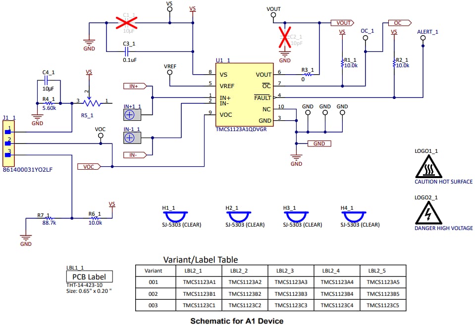
Schematisches Beispiel
Veröffentlichungsdatum: 2023-08-24
| Aktualisiert: 2025-11-20
