Texas Instruments TMAG5213 Hall-Effekt-Latches
Die TMAG5213-Hall-Effekt-Verriegelungen von Texas Instruments sind trichterstabilisierte Hall-Effekt-Sensoren mit hervorragender Empfindlichkeitsstabilität über Temperatur. Diese Verriegelungen verfügen über eine magnetische Abtastfrequenz von 30 kHz, eine Einschaltzeit von 35μs und mehrere Empfindlichkeitsoptionen. Die TMAG5213 Latches werden in einem Spannungsbereich von 2,5 V bis 28 V und in einem Temperaturbereich von -40°C bis 125°C betrieben. Diese Latches verfügen über eine Open-Drain-Ausgangsstufe mit einer Stromsenkenfähigkeit von 30 mA. Die TMAG5213 Latches werden in Elektrowerkzeugen, Vakuumrobotern, Servomotoren, Klimaanlagen, Näherungsschaltern und BLDC-Motoren eingesetzt.Merkmale
- Bipolarer Z-Achsen-Hall-Effekt-Latch
- Magnetische Abtastfrequenz: 30 kHz
- Mehrere Empfindlichkeitsoptionen (BOP / BRP):
- ±2,7 mT (TMAG5213AD)
- ±6 mT (TMAG5213Ag)
- Betriebsspannungsbereich: 2,5 V bis 28 V
- Kein externer Regler erforderlich
- Betriebstemperaturbereich: -40°C bis 125 °C
- Open-Drain-Ausgang (30 mA Senke)
- Einschaltzeit: 35 µs
- Industriestandard-Gehäuse und Footprint:
- 3-Pin-SOT-23-Gehäuse zur Oberflächenmontage (DBZ)
- 2,92 mm x 2,37 mm
- 3-Pin-TO-92-Gehäuse zur Durchsteckmontage (LPG):
- 4 mm x 1,52 mm
- Schutzfunktionen:
- Kurzschluss-Sicherung am Ausgang
- Begrenzung des Ausgangsstroms
Applikationen
- Elektrowerkzeuge
- Vakuum-Roboter
- Ventil- und Aktorsteuerung
- Servomotoren
- Näherungsschalter
- Klimaanlagen
- BLDC-Motoren
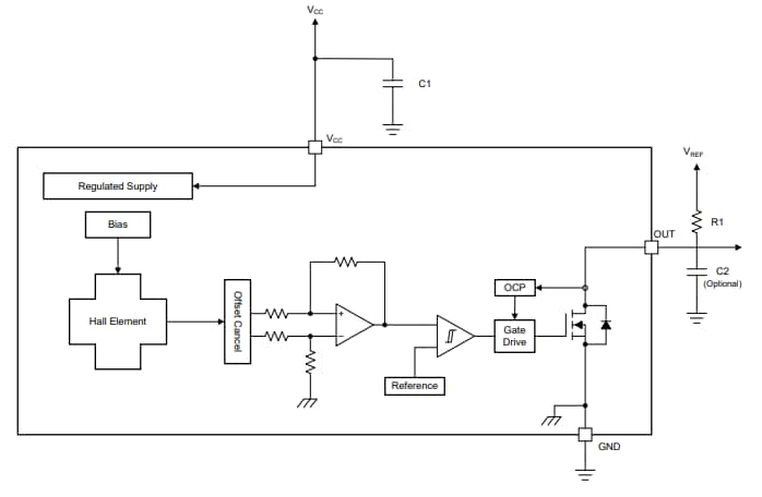
Blockdiagramm
Applikations-Schaltungs-Diagramm
Veröffentlichungsdatum: 2024-04-22
| Aktualisiert: 2024-05-15
