Texas Instruments TLVx316/TLVx316-Q1 RRIO-Operationsverstärker
TLVx316/TLVx316-Q1 Rail-to-Rail-Eingangs-/Ausgangs- (RRIO) Operationsverstärker (OPV) von Texas Instruments umfassen eine Produktfamilie von stromsparenden Operationsverstärkern. Merkmale wie niedriger Ruhestrom (400µA/Kanal typisch), rail-to-rail-Eingangs- und Ausgangsschwingungen, eine hohe Bandbreite von 10 MHz und ein sehr geringes Rauschen (12 nV/√Hz bei 1 kHz) machen diese Familie ideal für eine Vielzahl von Anwendungen, die ein ausgewogenes Verhältnis zwischen Leistung und Kosten erfordern. Der niedrige Eingangsruhestrom unterstützt Operationsverstärker in Applikationen mit Quellenimpedanzen im Megaohmbereich.Das robuste Design des TLVx316/TLVx316-Q1 bietet dem Schaltungsentwickler einfache Handhabung, stabile Verstärkung, keine Phasenumkehr bei Übersteuerung, integrierten RFI/EMI-Funkentstörfilter und hohen Schutz gegen elektrostatische Entladungen (ESD) (4 kV HBM). Diese Bauteile sind für den Betrieb mit niedriger Spannung bei nur 1,8 V (±0,9 V) und bis zu 5,5 V (±2,75 V) optimiert. In Verbindung mit der TLVx314/TLVx314-Q1- und TLVx313/TLVx313-Q1-Baureihe bietet diese Ergänzung von Niederspannungs-CMOS-Operationsverstärkern eine Familie von Rausch-, Bandbreiten- und Leistungsoptionen, um die Anforderungen verschiedener Applikationen zu erfüllen. Die TLVx316-Q1 Bauteile von Texas Instruments sind gemäß AEC-Q100 für Fahrzeuganwendungen zugelassen.
Merkmale
- Bandbreite mit Verstärkungsfaktor Eins: 10 MHz
- Niedriger IQ von 400 ° µA/Kanal
- Ausgezeichnetes Leistung-zu-Bandbreite-Verhältnis
- Stabiler IQ über Temperatur und Versorgungsbereich
- Großer Versorgungsbereich: 1,8 V bis 5,5 V
- rauscharm von 12 nV/√Hz bei 1 kHz
- Niedriger Eingangsruhestrom von ±10 pA
- ±0,75 mVV Offsetspannung
- Einheitliche Verstärkung
- Interner RFI-/EMI-Filter
- Erweiterter Temperaturbereich von -40°C bis +125 °C
Applikationen
- Batteriebetriebene Messgeräte
- Verbraucher-, Industrie-, Medizintechnik-Applikationen
- Notebooks, tragbare Media-Player
- Sensorsignalaufbereitung
- Strichcodescanner
- Aktive Filter
- Audio
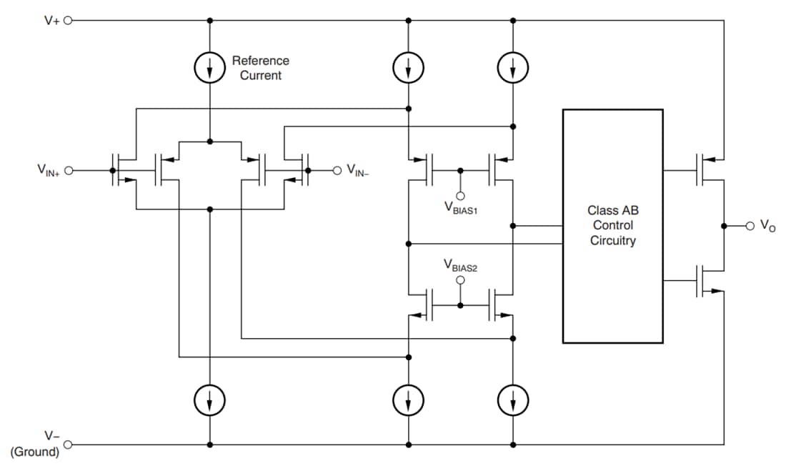
Funktionales Blockdiagramm
