Texas Instruments TLVM13630 Leistungsmodule
Die Leistungsmodule TLVM13630 von Texas Instruments sind hochintegrierte synchrone DC/DC-Abwärtsleistungsmodule mit 36 V, 3 A, die Leistungs-MOSFETs, eine abgeschirmte Induktivität und passive Bauelemente in einem verbesserten HotGuard™-QFN-Gehäuse kombinieren. Das Modul bietet Pins fürVIN und VOUT an den Gehäuseecken für eine optimierte Platzierung des Eingangs- und Ausgangskondensators. Vier größere Wärmeleitpads an der Unterseite des Moduls ermöglichen ein einfaches Layout und eine leichte Handhabung bei der Herstellung.Mit einem Ausgangsspannungsbereich von 1 V bis 6 V ist das TLVM13630 von TI für die schnelle und einfache Implementierung eines Designs mit niedriger EMI auf kleinem PCB-Footprint konzipiert. Bei dieser Komplettlösung sind nur vier externe Komponenten erforderlich; es müssen keine Magneten und Kompensationsteile während des Designprozesses gewählt werden.
Das Modul TLVM13630 bietet viele Funktionen für eine robuste Leistung:
• Präzisionsfreigabe mit Hysterese für einstellbaren Eingangsspannungs-UVLO
• Integrierte VCC
• Bootstrap- und Eingangskondensatoren für erhöhte Zuverlässigkeit und höhere Dichte
• Konstante Schaltfrequenz über den gesamten Laststrombereich für ein verbessertes Lasttransientenverhalten
• Negative Ausgangsspannung für invertierende Anwendungen
• Eine PGOOD-Anzeige für Sequenzierung, Fehlerschutz und Ausgangsspannungsüberwachung
Merkmale
- Vielseitiges synchrones DC/DC-Abwärtsmodul
- Integrierte MOSFETs, Induktivität und Regler
- Breite Eingangsspannungsbereich von 3 V bis 36 V
- Einstellbare Ausgangsspannung von 1 V bis 6 V mit 1 % Sollwertgenauigkeit über Temperatur
- Umspritztes Gehäuse von 4 mmm x 6 mmm x 1,8 mmm
- Sperrschichttemperaturbereich: -40 °C bis 125 °C
- Frequenz einstellbar von 200 kHzz bis 2,2 MHzz
- Negative Ausgangsspannung möglich
- Extrem hoher Wirkungsgrad über den gesamten Lastbereich
- 93 % Spitzenwirkungsgrad bei 12 VIN, 5 VOUT, 1 MHz
- Externe Vorspannungsoption für verbesserten Wirkungsgrad
- Ruhestrom beim Herunterfahren von 0,6 µA (typ.)
- 0,4 V typische Dropout-Spannung bei 3 A Last
- Extrem niedrige leitungsgebundene und abgestrahlte EMI-Signaturen
- Rauscharmes Gehäuse mit zwei Eingangspfaden und integrierten Kondensatoren reduziert Schaltüberschwingen
- FPWM-Betriebsart mit konstanter Frequenz
- Erfüllt die Anforderungen gemäß CISPR 11 und 32 Klasse B Emissionen
- Geeignet für skalierbare Stromversorgungen – pin-kompatibel mit dem TLVM13620 (36 V, 2 A)
- Inhärente Schutzfunktionen für ein robustes Design
- Präzisionsfreigabeeingang und Open-Drain-PGOOD-Anzeige für Sequenzierung, Steuerung und VIN UVLO
- Überstromschutz im Hiccup-Modus
- Übertemperaturschutz mit Hysterese
- Verwendung des TLVM13630 in einem benutzerdefinierten Design mit dem WEBENCH Power Designer
Applikationen
- Prüfung und Messung, Luft- und Raumfahrt und Verteidigung
- Fabrikautomatisierung und -steuerung
- Abwärts- und invertierende Abwärts-/Aufwärts-Stromversorgungen
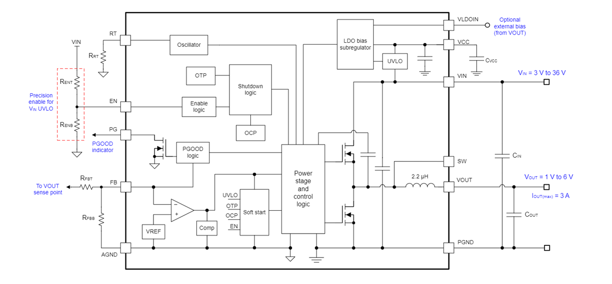
Blockdiagramm
