Texas Instruments TLV915x/TLV915x-Q1 Operationsverstärker

Die rauscharmen Operationsverstärker (Op-Amps) TLV915x/TLV915x-Q1 von Texas Instruments mit niedriger Offsetspannung sind 16-V-Allzweck-Operationsverstärker. Diese Bauteile bieten eine außergewöhnliche DC-Präzision und AC-Leistung, einschließlich Rail-to-Rail- Ausgang, niedrigem Offset (±125µV, typisch), niedrigem Offset-Drift (±0.3µV /°C, typisch) und einer Bandbreite von 4,5 MHz. Zu den praktischen Funktionen gehören ein großer Differential-Eingangsspannungsbereich, ein hoher Ausgangsstrom (±75 mA), eine hohe Anstiegsrate (20 V /µs) und geringes Rauschen (10,5 nV /√Hz). Diese Funktionen machen den TLV915x/TLV915x-Q1 zu einem robusten, rauscharmen Operationsverstärker für Industrieapplikationen. Der TLV915x/TLV915x-Q1 von Texas Instruments ist in Standardgehäusen erhältlich und für einen Temperaturbereich von –40°C bis 125°C spezifiziert. Die TLV915x-Q1-Bauteile sind AEC-Q100-qualifiziert für Fahrzeuganwendungen.

Merkmale

  • Niedrige Offsetspannung: ±125 µV
  • Niedrige Offsetspannungs-Drift: ±0,3 µV/°C
  • Rauscharm: 10,5 nV/√Hz bei 1 kHz
  • Hohe Gleichtaktunterdrückung: 120 dB
  • Niedriger Bias-Strom: ±10 pA
  • Rail-to-Rail-Ein-/Ausgang
  • Große Bandbreite: 4,5 MHz GBW
  • Hohe Anstiegsrate: 20 V/µs
  • Geringer Ruhestrom: 560 µA pro Verstärker
  • Großer Versorgungsbereich: ±1,35 V bis ±8 V, 2,7 V bis 16 V
  • EMI/RFI-Filter auf Eingangspins sorgen für eine robuste EMIRR-Leistung
  • Differential- und Gleichtakt-Eingangsspannungsbereich zur Versorgungsschiene
  • Industriestandard-Gehäuse
    • Einzeln in SOT-23-5, SC70-5 und SOT553
    • Dual in SOIC-8, SOT-23-8, TSSOP-8, VSSOP-8, WSON-8 und X2QFN-10
    • Quad in SOIC-14, TSSOP-14, WQFN-14 und WQFN-16

Applikationen

  • Professionelle Mikrofon- und Drahtlos-Systeme
  • Multiplexer-Datenerfassungssysteme
  • Prüf- und Messgeräte
  • Fabrikautomatisierung und -steuerung
  • High-Side- und Low-Side-Stromsensoren

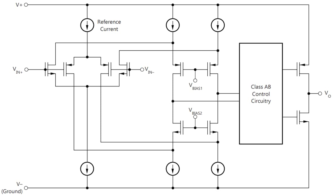
Funktionales Blockdiagramm

Blockdiagramm - Texas Instruments TLV915x/TLV915x-Q1 Operationsverstärker
Veröffentlichungsdatum: 2020-06-02 | Aktualisiert: 2025-04-28