Texas Instruments TLV767 Linearregler mit positiver Spannung
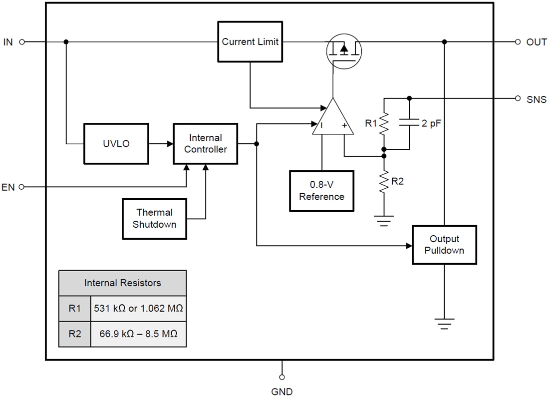
Texas Instruments TLV767 Präzisions-Linearregler mit positiver Spannung sind Linear-Spannungsregler mit einem großen Eingang, die einen Eingangsspannungsbereich von 2,5 V bis 16 V und einen Laststrom von 1 A unterstützen. Der Ausgangsbereich liegt bei 0,8 V bis 6,6 V oder bis zu 13,6 V bei der einstellbaren Version. Darüber hinaus verfügt der TLV767 über eine Ausgangsgenauigkeit von 1 %, welche die Anforderungen von Niederspannungs-Mikrocontrollern (MCUs) und -Prozessoren erfüllen kann.Der TLV767 ist so konzipiert, dass er über einen viel niedrigeren IQ als herkömmliche Regler mit großem VIN verfügt. Dadurch eignet sich das Bauteil bestens dazu, die Anforderungen von zunehmend strikteren Standby-Leistungsanforderungen zu erfüllen. Wenn deaktiviert, nimmt der TLV767 einen IQ von nur 1,5 µA auf. Die interne Soft-Startzeit und rückschaltende Strombegrenzung reduziert den Einschaltstrom während der Inbetriebnahme, wodurch die Eingangskapazität verringert wird.
Die PSRR-Leistung mit hoher Bandbreite ist bei 1 kHz 70 dB und bei 1 MHz 46 dB, wodurch die Dämpfung der Schaltfrequenz eines vorgeschalteten DC/DC-Wandlers unterstützt und die Nachregler-Filterung reduziert wird. Für eine größere Flexibilität ist der TLV767 sowohl in festen als auch einstellbaren Versionen verfügbar.
Merkmale
- VIN: 2,5 V bis 16 V
- VOUT
- 0,8 V bis 13,6 V (einstellbar)
- 0,8 V bis 6,6 V (fest, in 50-mV-Schritten)
- 1 % Ausgangsgenauigkeit über Last und Temperatur
- Niedriger IQ: 50 µA (typisch, ~1,5 µA bei Abschaltung)
- Interne Soft-Startzeit: 500 µs (typisch)
- Rückschaltende Strombegrenzung und thermischer Schutz
- Stabil mit 1-μF-Keramikkondensatoren
- Hohe PSRR: 70 dB bei 1 kHz, 46 dB bei 1 MHz
- Temperaturbereich: -40 °C bis +125 °C
- Gehäuse: 6-Pin-WSON von 2 mm × 2 mm
