Texas Instruments TLV743P Low-Dropout-Linearregler (LDO)
Der TLV733P Low-Dropout-Regler (LDOs) von Texas Instruments ist ein sehr kleiner LDO mit niedrigem Ruhestrom, der mit einem guten Leitungs- und Belastungstransienten-Verhalten 300 mA beziehen kann. Das Bauteil bietet eine typische Genauigkeit von 1 %. Der TLV743P ist so ausgelegt, dass er mit einem kleinen Ausgangskondensator mit einem Wert von 1 μF stabil ist. Dieses Gerät bietet eine Foldback-Stromsteuerung während der Einschaltung und Aktivierung des Bauteils. Diese Funktionalität ist insbesondere in batteriebetriebenen Bauteilen wichtig. Der TLV743P bietet einen aktiven Pull-Down-Schaltkreis, um Ausgangsladungen bei Deaktivierung schnell zu entladen.Merkmale
- Eingangsspannungsbereich: 1,4 V bis 5,5 V
- Stabiler Betrieb mit 1µF-Keramik-Ausgangskondensator
- Foldback-Überstrom-Schutz
- Gehäuse
- SOT-23 (5)
- X2SON (4)
- Sehr niedriger Dropout: 125 mV bei 300 mA (3,3 VOUT)
- Genauigkeit: 1 % (typisch), 1,4 % (Maximum)
- Niedriger IQ: 34 µA
- Erhältlich in festen Ausgangsspannungen: 1,0 V bis 3,3 V
- Hohe PSRR: 50 dB bei 1 kHz
- Aktive Ausgangsentladung
Applikationen
- Tablets
- Smartphones
- Desktop- und Notebook-Computer
- Tragbare Produkte in Industrie und Unterhaltungselektronik
- WLAN und andere PC-Add-On-Karten
- Kameramodule
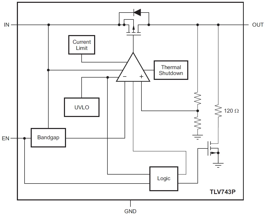
Funktionales Blockdiagramm
Veröffentlichungsdatum: 2018-05-29
| Aktualisiert: 2024-10-17
