Texas Instruments TLV713P-Q1 Low-Dropout-Linearregler (LDO)
Der Low-Dropout-Linearregler (LDO) TLV713P-Q1 von Texas Instruments ist ein Bauteil mit niedrigem Ruhestrom von 50 μA und überragendem Leitungs- und Lasttransientenverhalten. Dieser Regler verwendet eine fortschrittliche interne Regelschleife, um einen stabilen Betrieb sowohl mit als auch ohne Verwendung von Eingangs- oder Ausgangskondensatoren zu erreichen. Der Regler TLV713P-Q1 bietet eine Einschaltstromsteuerung während des Einschaltens und der Aktivierung des Bauteils. Dieser Regler bietet eine typische Genauigkeit von 1 % und eine aktive Pulldown-Schaltung zur Entladung der Ausgangslasten. Der Regler TLV713P-Q1 ist gemäß AEC-Q100 für Fahrzeuganwendungen zugelassen. Dieser Regler ist in einem 5-poligen SOT-23-Gehäuse erhältlich. Der Regler TLV713P-Q1 wird in Audioverstärkern, DI-Clustern, FAS-Steuergeräten, Mikroprozessorschienen, USBs und Karosserieelektronikanwendungen eingesetzt.Merkmale
- AEC-Q100-qualifiziert:
- Bauteiltemperaturklasse 1: -40 °C bis 125 °C Umgebungsbetriebstemperaturbereich
- HBM-ESD-Bauteilklassifikation Stufe H2
- CDM-ESD-Bauteilklassifikation Stufe C4B
- 1,4 V bis 5,5 V Eingangsspannungsbereich
- Erhältlich in festen Ausgangsspannungen (1 V bis 3,3 V)
- 65 dB bei 1 kHz hoher PSRR
- Aktive Ausgangsentladung
- Stabiler Betrieb mit oder ohne Kondensatoren
- Foldback-Überstromschutz
- Sehr niedriger Dropout von 230 mV bei 150 mA
- Genauigkeit von 1 %
- Niedriger IQ von 50 µA
- 5-Pin-SOT-23-Gehäuse
Applikationen
- Audioverstärker
- DI-Cluster
- Steuergeräte für Fahrerassistenzsysteme (FAS)
- USBs
- Mikroprozessorschienen
- Automotive-Haupteinheiten
- Karosserieelektronik
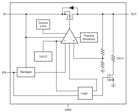
Funktionales Blockdiagramm
Applikations-Schaltungsdiagramm
Veröffentlichungsdatum: 2025-01-20
| Aktualisiert: 2025-02-07
