Texas Instruments TLV6741 Stromsparender Operationsverstärker

Der Texas Instruments TLV6741 stromsparende Operationsverstärker (Op Amp) ist ein rauscharmer Universal-CMOS-Operationsverstärker mit 3,7 nV/√Hz und einer großen Bandbreite von 10 Hz. Das geringe Rauschen und die große Bandbreite machen den TLV6741 attraktiv für zahlreiche Applikationen, die eine gute Balance zwischen Kosten und Leistungsfähigkeit erfordern. Darüber hinaus unterstützt der Eingangsruhestrom des Bauteils Applikationen mit einer hohen Quellimpedanz. Die stabile Konstruktion des TLV6741 bietet eine benutzerfreundliche Applikation für Entwickler von Schaltkreisen. Dies ist auf seine stabile Einsverstärkung, integrierten RFI-/EMI-Filter, keine Phasenumkehrung in Übersteuerungszuständen und eine hohe elektrostatische Entladung (ESD) (1 kV HBM) zurückzuführen. Zusätzlich wird die Stabilisierung der resistiven Ausgangsimpedanz mit offenem Regelkreis bei höheren kapazitiven Lasten vereinfacht.

Merkmale

  • Geringes Breitband-Rauschen: 3,7 nV/√Hz
  • Verstärkungsbandbreite: 10 MHz
  • Geringer Eingangsruhestrom: 10 pA
  • Niedrige Offsetspannung: 0,15 mV
  • Rail-to-Rail-Ausgang
  • Stabile Einsverstärkung
  • Niedriger IQ: 890 µA/Kanal
  • Gehäuse in Mikrogröße: SC70 (DCK)
  • Großer Versorgungsbereich: 2,25 V bis 5,5 V
  • ESD-Schutz: ±3.000 V (HBM)

Applikationen

  • Tragbare Festplattenlaufwerke
  • Wearable Verbraucherapplikationen
  • Fotodiodenverstärker
  • Analog-Digital-Wandler-Eingangstreiberverstärker
  • Präzisionssensor-Frontends
  • Drahtlose Messung
  • Tragbare Prüfgeräte
  • Ausstattung für Prüf- und Messgeräte
  • Aktive Filter

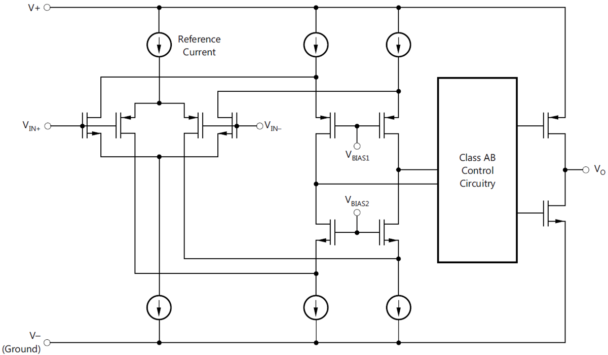
Funktionales Blockdiagramm

Blockdiagramm - Texas Instruments TLV6741 Stromsparender Operationsverstärker
Veröffentlichungsdatum: 2018-04-27 | Aktualisiert: 2025-04-28