Texas Instruments TLV6002-Q1 Operationsverstärker
Texas Instruments TLV6002-Q1 Operationsverstärker sind Ein- oder Zweikanal-Operationsverstärker und speziell für Universal-Fahrzeuganwendungen ausgelegt. Der TLV6002-Q1 verfügt über Rail-to-Rail-Eingangs- und Ausgangsschwindungen (RRIO), einen niedrigen Ruhestrom (75 µA, typisch), eine große Bandbreite (1 MHz) und ein geringes Rauschen (nV/√Hz bei 1 kHz). Die Bauelemente bieten einen niedrigen Eingangs-Bias-Strom (±1 pA, typisch), der den Einsatz in Applikationen mit Megaohm-Quellimpedanzen ermöglicht.Der TLV6002-Q1 zeichnet sich durch robuste Designfunktionen aus und bietet dem Schaltungsdesigner eine benutzerfreundliche Verwendung. Diese Design-Funktionen umfassen eine Stabilität mit Verstärkungsfaktor Eins und kapazitiven Lasten von bis zu 250 pF, einen integrierten RF-/EMI-Entstörfilter, keine Phasenumkehr bei Übersteuerungsbedingungen und einen hohen ESD-Schutz (elektrostatische Entladung, ESD) von 4 kV HBM. Diese Bauteile sind für den Betrieb bei Spannungen bis hinunter zu +1,8 V (±0,9 V) und bis auf +5,5 V (±2,75 V) optimiert und für den erweiterten Temperaturbereich von -40 °C bis +125 °C ausgelegt. Die TLV600x-Q1 Bauteile sind für Fahrzeuganwendungen, wie z. B. Infotainment, Motorsteuerungseinheiten und Automotive-Beleuchtung, AEC-Q100-qualifiziert.
Merkmale
- Für Fahrzeuganwendungen AEC-Q100-qualifiziert
- Bauteil-Temperatur Klasse 1: -40 °C bis 125 °C TA
- HBM-ESD-Bauteilklassifikation Stufe 3A
- CDM-ESD-Bauteilklassifikation Stufe C6
- Universal-Verstärker für kostengünstige Systeme
- Versorgungsbereich: 1,8 V bis 5,5 V
- Gain-Bandbreite: 1 MHz
- Niedriger Ruhestrom: 75 µA/Kanal
- Rail-to-Rail-Eingang und -Ausgang
- Niedrige Offsetspannung: 0,75 mV
- Verstärkungsfaktor Eins
- Eingangsspannungs-Rauschdichte: 28 nV/√Hz bei 1 kHz
- Interner HF- und EMI-Filter
- Erweiterter Temperaturbereich: -40 °C bis +125 °C
Applikationen
- Für AEC-Q100 Klasse 1-Applikationen optimiert
- Wechselrichter für Elektrofahrzeuge
- Infotainment
- Passive Sicherheit
- Karosserieelektronik und Beleuchtung
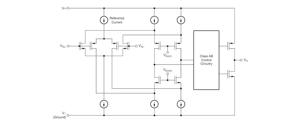
Blockdiagramm
