Texas Instruments TLV6001-Q1 Stromsparende Einzel-Operationsverstärker
Die TLV6001-Q1 stromsparenden Einzel-Operationsverstärker von Texas Instruments bieten vom Rail-to-Rail-Eingang und -Ausgang einen großen Spannungsbereich von 1,8 V bis 5,5 V. Der TLV6001-Q1 bietet eine große Bandbreite von 1 MHz und eine geringe Rauschdichte bei 28 nV/√Hz bei 1 kHz. Das Bauteil bietet mit einem stabilen Verstärkungsfaktor Eins von kapazitiven Lasten bei 150 pF und einem eingebauten Filter, der HF und EMI zurückweist, eine einfache Nutzung. Weitere Funktionen umfassen einen hohen Schutz gegen elektrostatische Entladungen von 4 kV HBM und einen erweiterten Temperaturbereich von –40 °C bis 125 °C. Die TLV6001-Q1 Verstärker ermöglichen einen guten Ausgleich zwischen Kosten und Leistungsfähigkeit in verschiedenen Fahrzeuganwendungen. Die TLV6001-Q1 Bauteile sind gemäß AEC-Q100 für Fahrzeuganwendungen zugelassen.Merkmale
- Nach AEC-Q100 für Fahrzeuganwendungen qualifiziert
- Bauteil-Temperatur Klasse 1: -40 °C bis 125 °C, TA
- Universal-Verstärker für kostensensitive Systeme
- Versorgungsbereich: 1,8 V bis 5,5 V
- Gain-Bandbreite: 1 MHz
- Niedriger Ruhestrom: 75 µA/Kanal
- Rail-to-Rail-Eingang und -Ausgang
- Niedrige Offsetspannung: 0,75 mV
- Verstärkungsfaktor Eins
- Eingangsspannungs-Rauschdichte: 28 nV/√Hz bei 1 kHz
- Interner HF- und EMI-Filter
- Erweiterter Temperaturbereich: -40 °C bis +125 °C
Applikationen
- Für AEC-Q100 Klasse 1-Applikationen optimiert
- Wechselrichter für Elektrofahrzeuge
- Infotainment
- Passive Sicherheit
- Karosserieelektronik und Beleuchtung
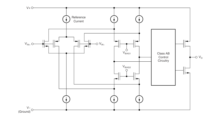
Funktionales Diagramm
Veröffentlichungsdatum: 2018-10-19
| Aktualisiert: 2025-03-06
