Texas Instruments TLV3607EVM Evaluierungsmodul

Das TLV3607EVM Evaluierungsmodul von Texas Instruments ermöglicht die Evaluierung des TLV3607 Hochgeschwindigkeits-Zweikanal-Komparators. Der TLV3607 ist für Niederspannungs-Differentialsignale (LVDS) ausgelegt, die Hochgeschwindigkeitssignale zur Verbindung von Bauteilen, beispielsweise FPGAs, mit minimaler Verlustleistung bereitstellen. Das TLV3607EVM von TI bietet Layout-Optionen, die die Evaluierung der Leistung mit verschiedenen Messtools vereinfachen.

Merkmale

  • Evaluiert die Komparatorleistung mit einer Laufzeitverzögerung von 800 ps
  • Fähigkeit, Ausgänge mit mehreren Messmethoden zu messen (SMA, aktive Sonde)
  • Geringe Laufzeitverzögerung
  • Geringe Übersteuerungsdispersion
  • Hohe Toggelfrequenz
  • Erkennungsfunktion mit schmaler Pulsbreite
  • LVDS-Ausgang
  • Niedrige Eingangs-Offsetspannung
  • RTE 16-Pin-WQFN-Gehäuse

Technische Daten

  • Versorgungsbereich: +2,4 V bis +5,5 V
  • Gleichtakt-Eingangsspannungsbereich von (VEE - 0,2 V) bis (VCCI + 0,2 V)

Lieferumfang Kit

  • 1 x TLV3607EVM
  • 4 Steckbrückenkappen

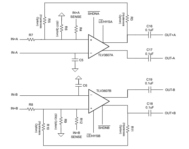
Blockdiagramm

Blockdiagramm - Texas Instruments TLV3607EVM Evaluierungsmodul

PCB-Layout

Texas Instruments TLV3607EVM Evaluierungsmodul
Veröffentlichungsdatum: 2023-08-09 | Aktualisiert: 2023-08-17