Texas Instruments TLV354x CMOS-Operationsverstärker
TLV354x CMOS-Operationsverstärker von Texas Instruments sind Einzel-, Dual- und Quad-Kanal-, Niedrigstrom-, Hochgeschwindigkeits-, Einheitsverstärkungs-stabile, Rail-to-Rail-I/O-Operationsverstärker. Diese Operationsverstärker sind für Videoapplikationen und andere Applikationen, bei denen eine große Bandbreite erforderlich ist, ausgelegt. Die Geräte verbrauchen nur 6,5mA (max.) Versorgungsstrom und verfügen über eine Verstärkungs-Bandbreite von 200MHz. Die TLV354x bieten auch eine 150 V/μs Anstiegsrate und eine geringes 7,5 nV/√Hz Eingangsrauschen bei f = 1 MHz. Die Kombination von hoher Bandbreite, hoher Anstiegsrate und Rauscharmut machen die TLV354x-Familie geeignet für Hochgeschwindigkeits-Niederspannungs-Signalaufbereitungssysteme.Merkmale
- Wide-bandwidth amplifier for cost-sensitive systems
- 200MHz unity-gain bandwidth
- 150V/μs high slew rate
- 7.5nV/√Hz low noise
- Rail-to-rail I/O
- >100mA high output current
- 3pA low input bias current
- Video performance
- Diff gain (0.02%, diff phase: 0.09°)
- 0.1dB gain flatness (40MHz)
- 5.2mA quiescent current
- Thermal shutdown
- 2.5V to 5.5V supply range
Applikationen
- High-resolution ADC driver amplifiers
- IR touch
- Low-voltage, high-frequency signal processing
- Video processing
- Base transceiver stations
- Optical networking, tunable lasers
- Photodiode transimpedance amplifiers
- Barcode scanners
- Fast current-sensing amplifiers
- Ultrasound imaging
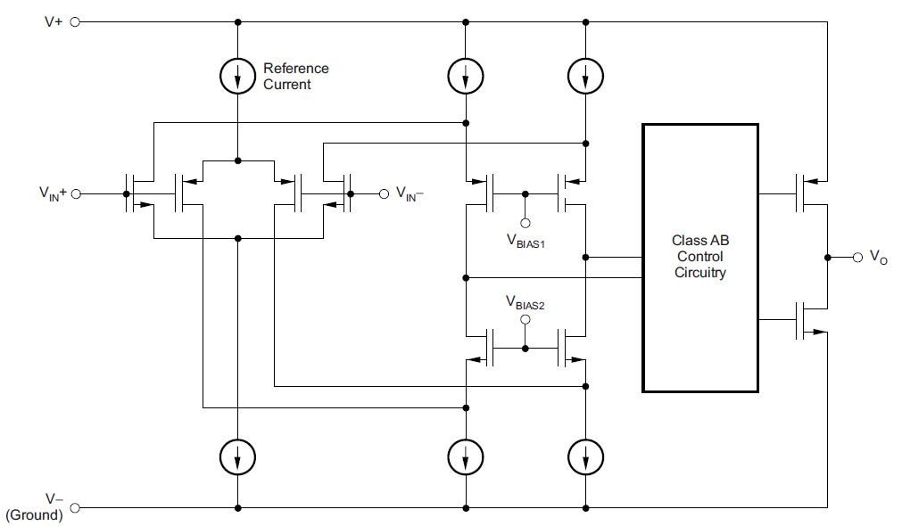
Block Diagram
Veröffentlichungsdatum: 2016-12-27
| Aktualisiert: 2022-03-11
