Texas Instruments TLV733 300mA Low-Dropout Regler (LDO)

Texas Instruments TLV733 300mA Low-Dropout-Regler (LDOs)

Die TLV733 300mA Low-Dropout-Regler (LDO) von Texas Instruments sind ultrakleine LDO mit niedrigem Ruhestrom, die 300mA mit guter Leitungs- und Belastungstransienten-Leistung liefern können. Diese Bauteile bieten eine typische Genauigkeit von 1%. Die TLV733-Serie besitzt eine moderne, kondensatorfreie Architektur, um ohne Eingangs- oder Ausgangskondensator stabil arbeiten zu können. Durch das Wegfallen des Ausgangskondensators sind sehr kleine Lösungen möglich und Einschaltstrom kann eliminiert werden. Die TLV733-Serie arbeitet jedoch auch mit keramischen Ausgangskondensatoren stabil, wenn ein Ausgangskondensator erforderlich wird. Der TLV733 bietet auch Rücklaufstrom-Regelung beim Einschalten des Bauteils sowie bei der Freigabe, wenn ein Ausgangskondensator verwendet wird. Diese Funktionalität ist insbesondere in batteriebetriebenen Geräten wichtig. Der TLV733 bietet einen aktiven Pull-Down-Schaltkreis, um Ausgangsladungen bei Deaktivierung schnell zu entladen.

Merkmale
  • Stabiler Betrieb mit oder ohne Kondensatoren
  • Foldback-Überstrom-Schutz
  • Gehäuse
    • 1,0mm × 1,0mm X2SON (4-polig)
    • SOT-23 (5-polig)
  • Sehr niedriger Dropout: 122mV bei 300mA (3,3VOUT)
  • Genauigkeit: 1% typ., max. 1,4%
  • Niedriger IQ: 34µA
  • Eingangsspannungsbereich: 1,4V bis 5,5V
  • Erhältlich in festen Ausgangsspannungen: 1,0V bis 3,3V
  • Hohe PSRR: 50dB bei 1kHz
  • Aktive Ausgangsentladung
Anwendungsbereiche
  • Tablet-PCs
  • Smartphones
  • Desktop- und Notebook-Computer
  • Tragbare Produkte in Industrie und Unterhaltungselektronik
  • WLAN und andere PC-Add-On-Karten
  • Kameramodule
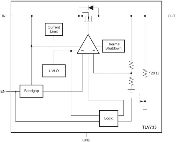
Funktionsblockdiagramm
Funktionsblockdiagramm
eNews
  • Texas Instruments
Veröffentlichungsdatum: 2015-07-15 | Aktualisiert: 2015-07-15