Texas Instruments TLV320AIC34EVM-K Evaluierungsmodul und USB-Motherboard
Das Texas Instruments TLV320AIC34EVM-K Evaluierungsmodul und das USB-Motherboard verfügen über einen modularen EVM-Formfaktor, der eine direkte Evaluierung des Betriebsverhaltens und der Betriebseigenschaften des Bauteils ermöglicht und die Softwareentwicklung und das System-Prototyping vereinfacht. Das TLV320AIC34EVM-K Evaluierungsmodul ist mit dem 5-6K-Schnittstellen-Evaluierungsmodul (5-6KINTERFACE) und zusätzlichen Boards von Drittanbietern kompatibel, die das modulare EVM-Format von TI unterstützen.Merkmale
- Vierkanal-Audio-Digital-Analog-Wandler (DAC)
- Signal-Rausch-Verhältnis (SRV): 102 dBA
- 16-Bit-, 20-Bit-, 24-Bit- und 32-Bit-Daten
- Unterstützt Raten von 8 kHz bis 96 kHz
- 3D-/Bass-/Höhen-/EQ-/Nachentzerrungs-Effekte
- Flexible Stromsparmodi und Leistungsfähigkeit sind verfügbar
- Vierkanal-Audio-Analog-Digital-Wandler (ADC)
- 92 dBA SRV
- Unterstützt Raten von 8 kHz bis 96 kHz
- Digitale Signalverarbeitung und Rauschen
- Filterung während der Aufzeichnung verfügbar
- 12 Audioeingänge
- Programmierbar in einendigen oder vollständig differentiellen Konfigurationen
- 3-Stufen-Fähigkeit für potenzialfreie Eingangskonfiguration
- 14 Audioausgangstreiber
- Stereo von 8 Ω, 500 mW/Kanal Lautsprecherantriebsleistung
- Mehrere vollständig differentielle oder einendige Kopfhörertreiber
- Mehrere vollständig differentielle oder einendige Leitungsausgänge
- Vollständig differentielle Mono-Ausgänge
- Geringer Stromverbrauch: 15 mW Stereo, 48 kHz Wiedergabe mit 3,3-V-Analogversorgung
- Modus mit extrem geringem Stromverbrauch und passivem Analog-Bypass
- Programmierbare analoge Ein-/Ausgangs-Gains
- Automatische Gain-Regelung (AGC) für Aufzeichnung
- Programmierbare Mikrofon-Vorspannungsstufe
- Dual-programmierbare PLLs für flexible Takterzeugung
Lieferumfang Kit
- TLV320AIC34EVM-K Evaluierungsmodul
- 5-6K-Schnittstellen-Evaluierungsmodul
- Software auf CD-ROM
- SLAU232, TLV320AIC34EVM-K Benutzerhandbuch
- Datenblatt SLAS538, TLV320AIC34 Stromsparender Vierkanal-Audio-Codec für tragbare Audio- und Telefonapplikationen (Rev. B)
Vorder- und Rückseitenansicht
Motherboard-Layout
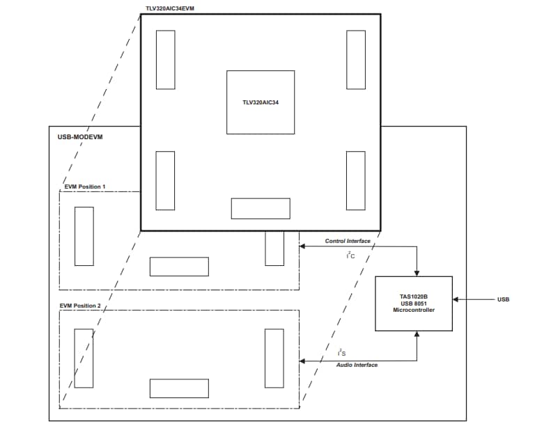
Blockdiagramm
Veröffentlichungsdatum: 2019-11-26
| Aktualisiert: 2025-03-05
