Texas Instruments TLVx313/TLVx313-Q1 Niedrigstrom-Operationsverstärker
Die Texas Instruments TLVx313/TLVx313-Q1 Niedrigstrom-Operationsverstärker und Vierkanal-Präzisions-Operationsverstärker vereinen geringen Stromverbrauch mit guter Leistungsfähigkeit. Auf diese Weise eignet sich der TLVx313/TLVx313-Q1 für zahlreiche Applikationen, wie etwa für tragbare Geräte, Messgeräte, Gebäudeautomation, Geldzählgeräte und vieles mehr. Diese Bauteile verfügen über Rail-to-Rail-Eingangs- und Ausgangs-(RRIO)-Schalter, einen geringen Ruhestrom und eine hohe Bandbreite und sind rauscharm. Der TLVx313/TLVx313-Q1 eignet sich für eine Vielzahl akkubetriebener Applikationen, die eine gute Balance zwischen Kosten und Leistungsfähigkeit erfordern. Dank des niedrigen Eingangsruhestroms können diese Bauelemente auch in Applikationen mit Quellenimpedanzen im Megaohmbereich eingesetzt werden. Die TLVx313-Q1 Bauteile sind AEC-Q100-qualifiziert für Automobil-Applikationen.Merkmale
- Precision amplifier for cost-sensitive systems
- 65µA/ch low IQ
- 1.8V to 5.5V wide supply range
- 26nV/√Hz at 1kHz low noise
- 1MHz gain bandwidth
- Rail-to-rail input/output
- 1pA low input bias current
- 0.75mV low offset voltage
- Unity-gain stable
- Internal RF/EMI filter
- –40°C to +125°C extended temperature range
Applikationen
- Medical and healthcare
- Fitness and wearable electronics
- Utility metering (heat, water, energy)
- Building automation equipment
- Currency counters
Datasheets
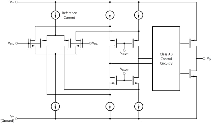
Block Diagram
Veröffentlichungsdatum: 2016-08-26
| Aktualisiert: 2025-02-05
