Texas Instruments TLIN1039-Q1 Local-Interconnect-Network-Transceiver
Der Texas Instruments TLIN1039-Q1 LIN-Transceiver (Local Interconnect Network) ist ein Physical-Layer-Transceiver mit integrierten Aufweck- und Schutzfunktionen. Diese Funktionen entsprechen den Normen LIN 2.0, LIN 2.1, LIN 2.2, LIN 2.2A und ISO/DIS 17987-4. LIN ist ein bidirektionaler Ein-Draht-Bus, der typischerweise für bordeigene Netzwerke verwendet wird. Der TLIN1039-Q1 ist zur Unterstützung von 12V-Applikationen mit größerem Betriebsspannungsbereich und zusätzlichem Bus-Fehlerschutz ausgelegt.Der TLIN1039-Q1 Sender von Texas Instruments unterstützt Datenraten von bis zu 20 kBit/s. Der TLIN1039-Q1-Empfänger unterstützt Datenraten von bis zu 100 kBit/s für eine schnellere In-Line-Programmierung. Das TLIN1039-Q1 wandelt den Datenstrom auf dem TXD-Eingang mit einem strombegrenzten Wave-Shaping-Treiber, der die elektromagnetischen Emmissionen (EME) reduziert, in ein LIN-Bussignal weiter. Der Empfänger wandelt den Datenstrom in Logiksignalpegel um, die dann über den Open-Drain-RXD-Pin an den Mikroprozessor gesendet werden. Mit dem Schlafmodus, der die Aktivierung über den LIN-Bus oder EN-Pin ermöglicht, kann eine extrem geringe Stromaufnahme erzielt werden.
Merkmale
- AEC-Q101-qualifiziert (Stufe 1) für Fahrzeuganwendungen
- Konform mit LIN 2.0, LIN 2.1, LIN 2.2, LIN 2.2A und ISO/DIS 17987–4 EPL-Spezifikation (Electrical Physical Layer, EPL)
- Mit dem SAE J2602-1 LIN-Netzwerk für Fahrzeuganwendungen konform
- Fähig für die funktionale Sicherheit
- Dokumentation zur Unterstützung des Designs von funktionalen Sicherheitssystemen ist verfügbar
- Unterstützt 12-V-Applikationen
- Großer Betriebsversorgungsspannungsbereich von 4,5 V bis 36 V
- LIN-Datenübertragungsraten von bis zu 20 kBit/s
- LIN-Empfangs-Datenrate von bis zu 100 kBit/s
- Schlafmodus: extrem niedriger Stromverbrauch ermöglicht das Aufweckereignis von
- LIN-Bus
- Lokale Aktivierung über EN
- Integrierter LIN-Pull-up-Widerstand von 45 kΩ
- Einschalten/Ausschalten des störungsfreien Betriebs auf LIN-Bus und RXD-Ausgang
- Schutzfunktionen
- LIN-Bus-Fehlertoleranz: ±45 V
- Unterspannungsschutz auf VSUP
- TXD-dominanter Timeout-Schutz (DTO)
- Übertemperaturschutz
- Spannungsfreie Knoten oder Erdungsabschalt-Ausfallsicherung auf Systemebene
- Sperrschichttemperaturen von -40 °C bis +150 °C
- In einem kleinen SOT-23-Gehäuse verfügbar
Applikationen
- Karosserieelektronik und Beleuchtung
- Infotainment und Kombiinstrumente
- Hybrid-Elektrofahrzeuge und Antriebsstrangsysteme
- Passive Sicherheit
- Haushaltsgeräte
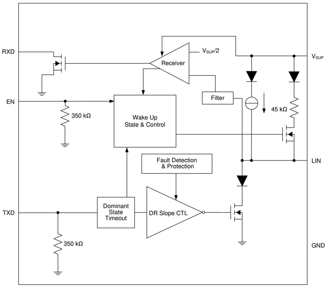
Funktionales Blockdiagramm
Veröffentlichungsdatum: 2021-09-14
| Aktualisiert: 2022-03-11
