Texas Instruments TLIN1022A-Q1 Dual-LIN-Transceiver
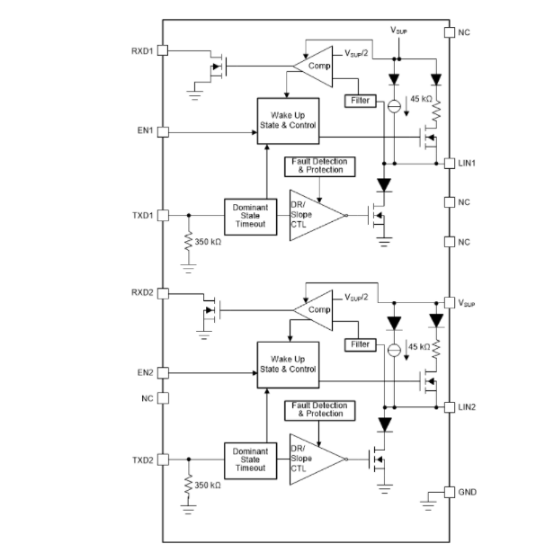
Die TLIN1022A-Q1 Dual-LIN-Transceiver von Texas Instruments bieten integrierte Weck- und Schutzfunktionen und einen dominanten Zustand-Timeout. Der TLIN1022A-Q1 ist mit den LIN 2.0-, LIN 2.1-, LIN 2.2-, LIN 2.2A- und ISO/DIS 17987-4-Standards konform. LIN ist ein eindrahtiger, bidirektionaler Bus der in der Regel für in Fahrzeuge integrierte Netzwerke mit niedrigen Geschwindigkeiten und Datenraten bis zu 20 kBit/s verwendet wird. Der TLIN1022A-Q1 ist zur Unterstützung von 12V-Applikationen mit größerem Betriebsspannungsbereich und zusätzlichem Bus-Fehlerschutz ausgelegt.Der TI TLIN1022A-Q1 Dual-LIN-Transceiver wandelt den LIN-Protokoll-Datenstrom auf dem TXD-Eingang mit einem strombegrenzten Wave-Shaping-Treiber, der die elektromagnetischen Emmissionen (EME) reduziert, in ein LIN-Bussignal weiter. Der LIN-Empfänger liefert Datenraten von bis zu 100 kBit/s für eine schnellere In-Line-Programmierung. Der Empfänger wandelt den Datenstrom in Logiksignalpegel um, die dann über den Open-Drain-RXD-Pin an den Mikroprozessor gesendet werden. Mit dem Schlafmodus, der die Aktivierung über den LIN-Bus oder EN-Pin erreicht, kann eine extrem geringe Stromaufnahme erzielt werden.
Der TLIN1022A-Q1 ist in einem SOIC-14-Gehäuse und einem bleifreien VSON-14-Gehäuse mit benetzbaren Flanken verfügbar.
Merkmale
- AEC-Q101-qualifiziert (Stufe 1) für Fahrzeuganwendungen
- Mit LIN 2.0, LIN 2.1, LIN 2.2, LIN 2.2A und ISO/DIS 17987–4 EPL-Spezifikation (Electrical Physical Layer, EPL) konform
- Mit dem SAE J2602-1 LIN-Netzwerk für Fahrzeuganwendungen konform
- Fähig für die funktionale Sicherheit
- Dokumentation zur Unterstützung des Designs von funktionalen Sicherheitssystemen ist verfügbar
- Großer Betriebsversorgungsspannungsbereich von 4 V bis 36 V
- Schlafmodus: extrem niedriger Stromverbrauch ermöglicht das Aufweckereignis von:
- LIN-Bus
- Lokale Aktivierung über EN
- Unterstützung von 12V-Batterieapplikationen
- LIN-Datenübertragungsraten von bis zu 20 kBit/s
- LIN-Empfangs-Datenrate von bis zu 100 kBit/s
- Einschalten und Ausschalten des störungsfreien Betriebs auf dem LIN-Bus und RXD-Ausgang
- Schutzfunktionen:
- LIN-Bus-Fehlertoleranz: ±45 V
- Unterspannungsschutz auf VSUP
- TXD-dominanter Timeout-Schutz (DTO)
- Übertemperaturschutz
- Spannungsfreie Knoten oder Erdungsabschalt-Ausfallsicherung auf Systemebene
- Erhältlich im SO-IC(14)-Gehäuse und im unbedrahteten VSON(14)-Gehäuse mit benetzbarer Flanke
Applikationen
- Karosserieelektronik und Beleuchtung
- Hybrid-Elektrofahrzeuge und Antriebsstrangsysteme
- Infotainment- und Kombi-Systeme
- Haushaltsgeräte
Blockdiagramm
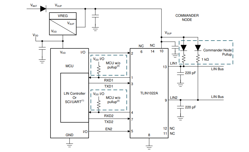
Vereinfachter Schaltplan des Commander-Modus
Vereinfachter Schaltplan des Responder-Modus
