Texas Instruments TL7700 Spannungswächter
Der Texas Instruments TL7700 Spannungswächter ist ein bipolarer integrierter Schaltkreis, der für den Einsatz als Reset-Controller in Mikrocomputern und MPU-Systemen ausgelegt ist. Die Sensor-Spannung kann mit zwei externen Widerständen auf einen Wert eingestellt werden, der größer als 0,5 V ist. Die Schaltungsfunktion ist mit einer Versorgungsspannung im 1,8V- bis 40V-Bereich sehr stabil. Die Mindest-Stromversorgung ermöglicht die Verwendung in einem AC-Leitungsbetrieb, im tragbaren batteriebetriebenen Betrieb und in Fahrzeuganwendungen. Das TL7700 Bauteil ist für den Betrieb bei Temperaturen von -40 °C bis +85 °C ausgelegt.Merkmale
- Sensor-Spannung mit zwei externen Widerständen einstellbar
- 1,0 % Sensor-Spannungstoleranz (25 °C)
- Verstellbare Hysterese von Sensor-Spannung
- Großer Betriebsspannungsversorgungsbereich: 1,8 V bis 40 V
- Großer Betriebstemperaturbereich: -40 °C bis 85 °C
- Geringer Stromverbrauch: ICC = 0,6 mA typisch, VCC = 40 V
Applikationen
- Digitale Signalprozessoren (DSPs)
- Mikrocontroller (MCUs)
- FPGAs, ASICs
- Notebooks, Desktop-Computer
- Set-Top-Boxen
- Industrie-Steuerungssysteme
Datasheets
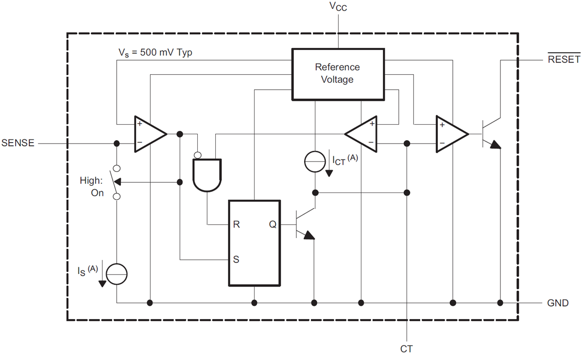
Funktionales Blockdiagramm
Veröffentlichungsdatum: 2018-10-30
| Aktualisiert: 2025-08-01
