Texas Instruments TL103Wx Operationsverstärker mit niedriger Offsetspannung

Die Operationsverstärker TL103Wx mit niedriger Offsetspannung von Texas Instruments kombinieren die Bausteine einer festen Spannungsreferenz und eines dualen Operationsverstärkers. Diese werden häufig in Schaltkreisen für lineare und Schaltnetzteile verwendet. Beim Operationsverstärker Nr. 1 ist der nicht-invertierende Eingang intern mit einer festen 2,5-V-Referenz verbunden. Der Operationsverstärker Nr. 2 ist unabhängig, beide Eingänge sind nicht gebunden.

Der aktualisierte TL103WB von Texas Instruments zeichnet sich durch einen niedrigeren Versorgungsstrom (275 µA/Amp), einen größeren Versorgungsbereich (bis zu 36 V) und eine strengere Spannungsregelung aus. Diese strengere Regelung kann durch niedrige Offsetspannungen für beide Operationsverstärker erreicht werden (0,3 mV typ.). Außerdem bietet er enge Toleranzen für die Spannungsreferenz (0,44 % bei 25 °C und 1,04 % über den Betriebstemperaturbereich). Das TL103WB hat einen breiteren Temperaturbereich von -40 °C bis 125 °C.

Merkmale

  • Der verbesserte TL103WB ist ein Pin-kompatibles Upgrade der Ausführungen TL103W und TL103WA
  • Verbesserte Spezifikationen der B-Version der Verstärker
    • Spannungsversorgungsbereich: 3 V bis 36 V
    • Niedrige maximale Eingangsoffsetspannung von ±2 mV (25 °C) und ±2,5 mV (volle Temperatur)
    • Verstärkungsbandbreite: 1,2 MHz
    • Gesamtversorgungsstrom: 550 µA
    • EMI-Unterdrückung (integrierter RF- und EMI-Filter)
    • -40 °C bis 125 °C Temperaturbereich
  • Verbesserte Spezifikationen der Referenz der B-Version
    • Festgelegte 2,5-V-Referenz
    • Enge maximale Toleranz von 0,44 % (25 °C) und 1,04 % (volle Temperatur)
    • Breiter Stromsenkungsbereich: 0,2 mA (typ.) bis 100 mA

Applikationen

  • Akkuladegeräte
  • Schaltnetzteile
  • Lineare Spannungsregelung
  • Datenerfassungs-Systeme
  • Präzisionskonstantstromsenke

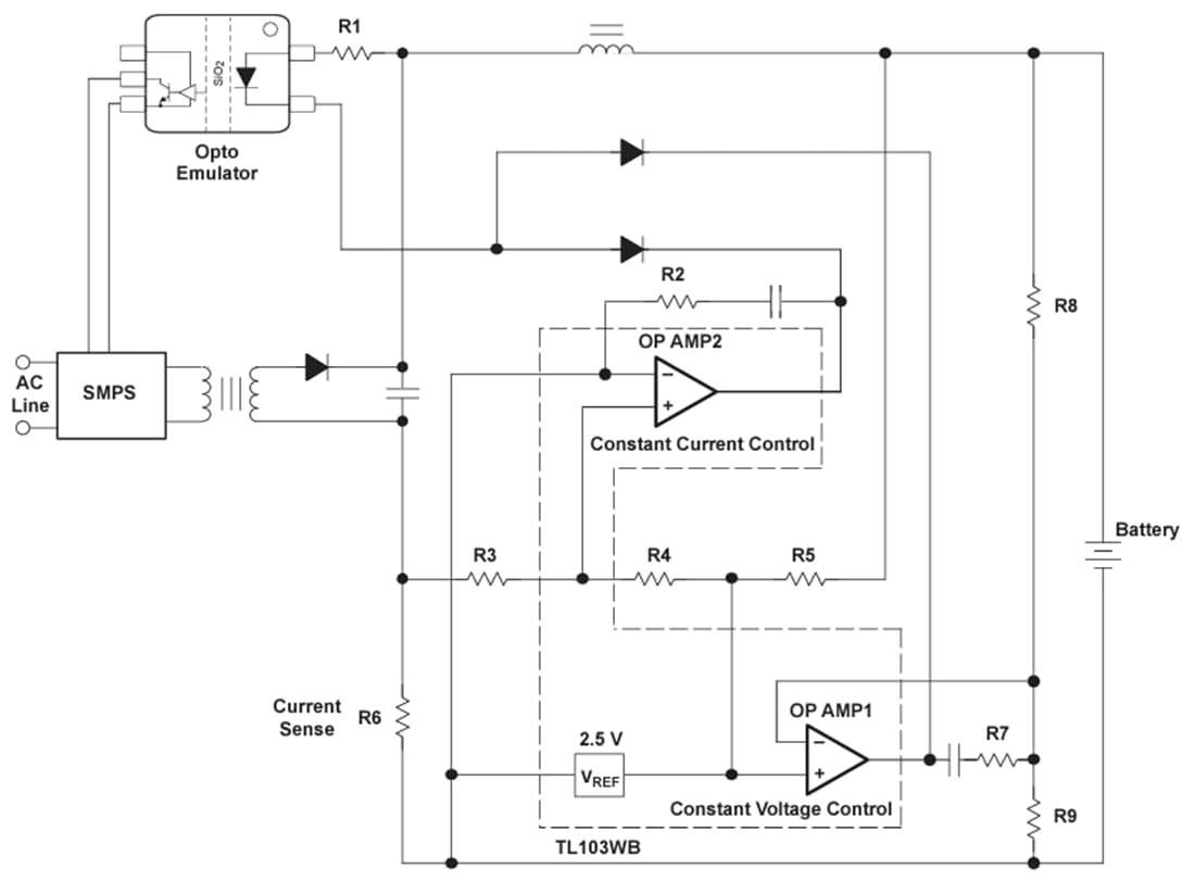
Typischer Anwendungsschaltkreis

Applikations-Schaltungsdiagramm - Texas Instruments TL103Wx Operationsverstärker mit niedriger Offsetspannung
Veröffentlichungsdatum: 2024-03-19 | Aktualisiert: 2024-05-09