Texas Instruments TIOS101 Digitale Sensorausgangstreiber
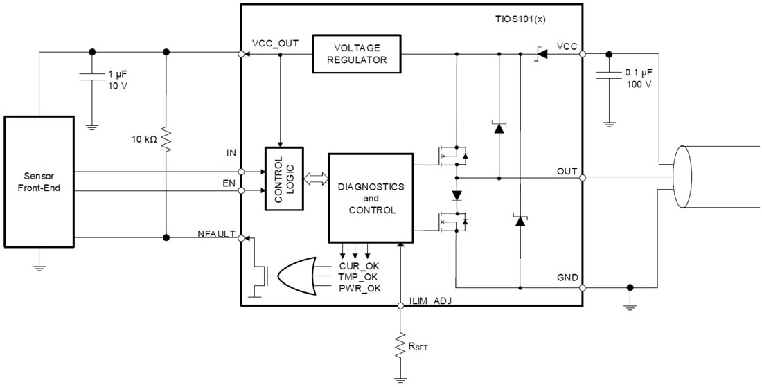
Die digitalen Sensorausgangstreiber TIOS101 von Texas Instruments sind als High-Side-, Low-Side- oder Push-Pull-Treiber konfigurierbar. Diese Bauelemente sind in der Lage, bis zu 1,2 kV (500 Ω) Stoßstrom gemäß IEC 61000-4-5 zu widerstehen und verfügen über einen integrierten Schutz vor umgekehrter Polarität. Eine einfache pin-programmierbare Schnittstelle ermöglicht eine einfache Anbindung an Steuerstromkreise. Die Ausgangsstrombegrenzung kann mit einem externen Widerstand konfiguriert werden. Fehlerberichterstattung und interne Schutzfunktionen sind für Unterspannung, Überstrom und Übertemperatur vorgesehen.Merkmale
- 7V to 36V Supply voltage
- PNP, NPN, or Push-pull configurable output
- Low residual voltage of 1.75V at 250mA
- 50mA to 350mA Configurable current limit
- Tolerant to ±65V transients < 100µs
- Reverse polarity protection of up to 55V on VCC, OUT and GND
- Integrated EMC protection on VCC and OUT
- ±16kV IEC 61000-4-2 ESD Contact discharge
- ±4kV IEC 61000-4-4 Electrical fast transient
- ±1.2kV/500Ω IEC 61000-4-5 Surge
- Fast demagnetization of inductive loads up to 1.5H
- Large capacitive load driving capability
- < 2.2mA Quiescent supply current
- Integrated LDO options for up to 20mA current
- TIOS101: No LDO
- TIOS1013: 3.3V LDO
- TIOS1015: 5V LDO
- Over temperature warning and thermal protection
- Fault indicator
- -40°C to 125°C Extended ambient temperature
- 2.5mm x 3mm 10-pin VSON package
Applikationen
- Proximity switches
- Capacitive and inductive sensors
- Digital outputs
Additional Resources
Typical Application Diagram
Veröffentlichungsdatum: 2017-09-13
| Aktualisiert: 2023-10-27
