Texas Instruments TIOL111 IO-Link-Bauteil-Transceiver
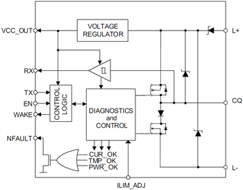
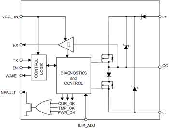
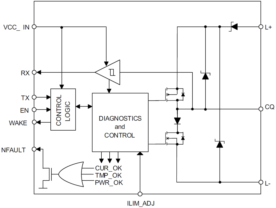
Texas Instruments TIOL111 IO-Link-Bauteil-Transceiver implementieren die IO-Link-Schnittstelle für die bidirektionale Punkt-zu-Punkt-Industriekommunikation. Wenn das Bauteil über eine Dreidraht-Schnittstelle mit einem IO-Link-Master verbunden ist, kann der Master die Kommunikation initiieren und Daten mit dem Remote Node austauschen, wobei der TIOL111 als vollständige physikalische Schicht für die Kommunikation fungiert. Diese Bauelemente sind stoßspannungsfest bis 1,2 kV (500 Ω) gemäß IEC 61000-4-5 und bieten einen integrierten Umpolungsschutz. Eine einfache pin-programmierbare Schnittstelle ermöglicht eine einfache Anbindung an Controller-Schaltungen. Die Ausgangsstrombegrenzung kann mit einem externen Widerstand konfiguriert werden. Die Fehlermeldungs- und internen Schutzfunktionen sind für Unterspannungs-, Überstrom- und Übertemperaturbedingungen vorgesehen.Merkmale
- 7 V bis 36 V Versorgungsspannung
- PNP-, NPN- oder IO-Link-konfigurierbarer Ausgang
- IEC 61131-9 COM1, COM2 und COM3 Datenraten-Unterstützung
- Niedrige Restspannung von 1,75 V bei 250 mA
- 50 mA bis 350 mA konfigurierbare Strombegrenzung
- Tolerant gegenüber ±65V-Transienten < 100 µs
- Umpolungsschutz von bis zu 55 V auf L+, CQ und L-
- Integrierter EMC-Schutz auf L+ und CQ
- ±16 kV IEC 61000-4-2 ESD-Kontaktentladung
- ±4 kV IEC 61000-4-4 schnelle elektrische Transienten
- Stoßspannungsfest bis ±1,2 kV/500 Ω gemäß IEC 61000-4-5
- Schnelle Entmagnetisierung induktiver Lasten von bis zu 1,5 H
- Große kapazitive Lastantriebsleistung
- < 2 µA CQ-Ableitstrom
- < 1,5 mA Ruhestromversorgung+
- Integrierte LDO-Optionen für bis zu 20 mA Strom
- TIOL111: kein LDO
- TIOL111-3: 3,3 V LDO
- TIOL111-5: 5 V LDO
- Übertemperaturwarnung und thermischer Schutz
- Fernaktivierungsanzeige
- Fehleranzeige
- Erweiterte Umgebungstemperatur: –40 °C bis 125 °C
- 10-Pin-VSON-Gehäuse von 2,5 mm x 3 mm
Applikationen
- IO-Link-Sensoren und -Aktuatoren
- Fabrikautomatisierung
- Prozessautomatisierung
Additional Resources
Veröffentlichungsdatum: 2017-09-13
| Aktualisiert: 2023-10-27
