Texas Instruments THS4551 Vollständig differentieller Verstärker
Der Texas Instruments THS4551 Volldifferenzverstärker ist bei Mouser erhältlich und bietet eine einfache Schnittstelle von einendigen Quellen an den differentiellen Ausgang, die für hochpräzise Analog-Digital-Wandler (ADCs) erforderlich ist. Sie sind für außergewöhnliche DC-Genauigkeit, geringes Rauschen und einen robusten kapazitiven Lastantrieb ausgelegt. Dadurch sind sie gut geeignet für Datenerfassungssysteme, bei denen eine hohe Präzision zusammen mit dem besten Rauschabstand (SNR) und einem störungsfreien dynamischen Bereich (SFDR) durch die Kombination des Verstärkers mit dem ADC erforderlich ist. Der THS4551 verfügt über den negativen Rail-Eingang, der erforderlich ist, wenn eine DC-gekoppeltes, bodenzentriertes Quellensignal mit einem differentiellen Einfachversorgungs-Eingangs-ADC verbunden wird. Die sehr niedrigen DC-Fehler- und Drift-Bedingungen unterstützen die Eingangsanforderungen der aufkommenden 16 bis 20-Bit Successive-Approximation-Register (SAR). Eine breite Palette Ausgangsgleichtaktregelungen unterstützt den ADC-Betrieb von 1,8 V bis 5 V Versorgungen mit ADC-Gleichtakteingangsanforderungen von 0,7 V bis über 3,0 V.Merkmale
- 150MHz (G = 1V/V) bandwidth
- 220V/µs differential output slew rate
- 135MHz gain-bandwidth product
- Negative Rail Input (NRI), Rail-to-Rail Output (RRO)
- Wide output common-mode control range
- 2.7V to 5.4V single-supply operating range
- 1.35mA (25°C) trimmed supply current
- ±175µV (max.) 25°C input offset
- 2.0µV/°C (max) input offset voltage drift
- 3.3nV/√Hz differential input voltage noise
- HD2: –128dBc at 2 VPP, 100kHz
- HD3: –139dBc at 2 VPP, 100kHz
- < 50ns settling time (4V step to 0.01%)
- 18-bit settling time (4V step, < 500ns)
Applikationen
- 24-bit, Delta-Sigma (ΔΣ) ADC drivers
- 16 to 20-bit, differential, high-speed SAR drivers
- Differential active filters
- Differential transimpedance amplifiers
- Pin-compatible upgrade to the THS4521 (VSSOP-8 only)
Videos
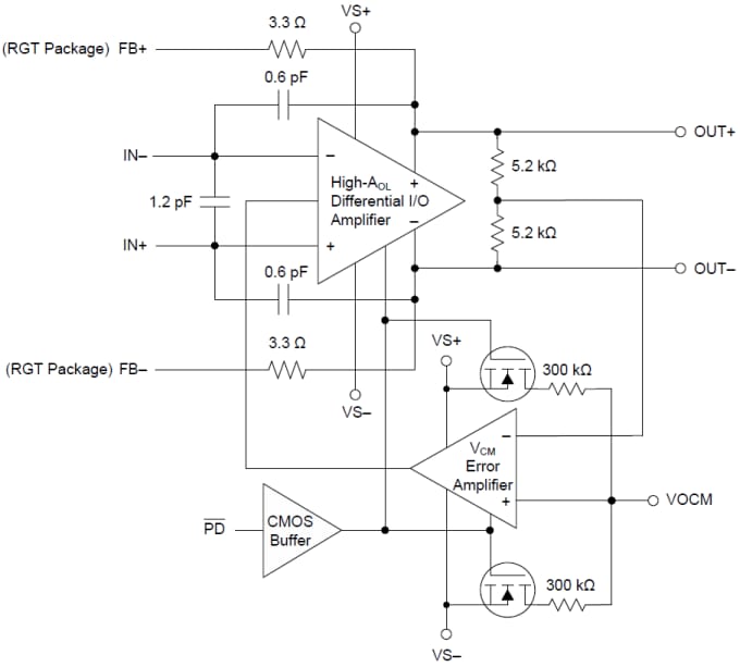
Functional Block Diagram
Veröffentlichungsdatum: 2016-10-19
| Aktualisiert: 2022-09-22
