Texas Instruments TCAN843-Q1 Fahrzeug CAN FD TRANSCEIVER
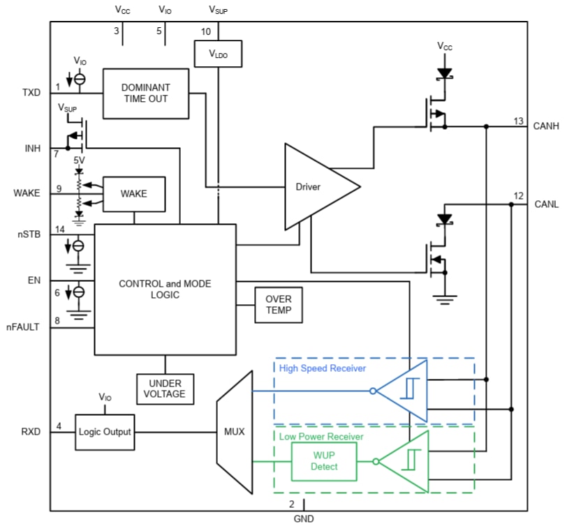
Die CAN FD Transceiver TCAN843-Q1 von Texas Instruments für den Automobilbereich sind Hochgeschwindigkeits-Controller Area Network (CAN)-Geräte, die die Anforderungen der physikalischen Schicht der Norm ISO 11898-2:2024 erfüllen. Dieser Einschwinger-Prüfkopf reduziert den Systemstrom derBatterie, indem sie mithilfe des INH Ausgang selektiv das erforderliche Stromversorgungssystem aktivieren. Das TCAN843-Q1 Gerät unterstützt sowohl klassisches CAN als auch CAN FD Datenraten bis zu 5 Megabit pro Sekunde (MBit/s). Dieses Gerät arbeitet in den Modi Normal, Stumm, STANDBY und stromsparend. Der VIN- des Transceivers TCAN843-Q1 ist mit dem IO des Mikrocontrollers verbunden und unterstützt einen Versorgungsspannungsbereich von 3,3 V bis 5,5 V. Dieses Gerät TCAN843-Q1 ist nach AEC-Q100 für Fahrzeuganwendungen qualifiziert. Der Transceiver 843-Q1 eignet sich ideal für Beleuchtung, Automobil-Gateways, Fahrerassistenzsysteme (ADAS), Cluster, Hybrid- und Antriebssysteme, Elektrofahrräder und den industriellen Transport.Der Einschwinger-Prüfkopf TCAN843-Q1 verfügt über die folgenden Schutzfunktionen: Thermal-Shutdown (TSD), TXD-dominante Auszeit (TXD DTO), Load-Dump-Unterstützung auf VSUP, Unterspannungsschutz und ±40 V CAN-BUS-Defekt-Schutz. Dieser Einschwinger-Prüfkopf ist in 14-poligen gekapselten (SOT und SOIC) und gehäuselosen (VSON) Ausführungen mit benetzbaren Flanken für eine verbesserte Fähigkeit zur automatischen optischen Inspektion (AOI) erhältlich.
Merkmale
- AEC-Q100-qualifiziert für Fahrzeuganwendungen
- Fähig für die funktionale Sicherheit
- Dokumentation zur Unterstützung des Designs von funktionalen Sicherheitssystemen ist verfügbar
- Erfüllt die Anforderungen der ISO 11898-2:2024
- Breiter EingangsSpannungsbereich
- Unterstützt klassischen CAN und CAN FD bis zu 5 Mbps
- Unterstützt 3,3 V bis 5,5 V VIO-Pegelumsetzung
- Betriebsmodi:
- Normaler Modus
- Stummmodus
- Standby-Modus
- Ruhemodus mit geringem Stromverbrauch
- Hochspannungs-INH- Ausgang zur SystemLeistungssteuerung
- Lokale Aufwachunterstützung über den WAKE-Pin
- Definiertes Verhalten im ausgeschalteten Zustand
- Bus- und IO-Klemmen sind hochohmig (keine Last für den Betriebsbus oder die Anwendung).
- Schutzfunktionen:
- ±40 V CAN-BUS fehlertolerant
- Lastabwurfunterstützung auf VSUP
- ESD-Schutz gemäß IEC
- Unterspannungsschutz
- Übertemperaturschutz
- TXD-dominantes Status-Timeout (TXD DTO)
- Erhältlich in einem bedrahteten 14-Pin-SOT- und SOIC-Gehäusen und unbedrahteten VSON-Gehäuse mit benetzbaren Flanken für eine verbesserte automatische optische Inspektionsfunktion (AOI)
Applikationen
- Karosserieelektronik und Beleuchtung
- Automotive-Gateway
- Erweiterte Fahrerassistenzsysteme (ADAS)
- Infotainment- und Kombi-Systeme
- Hybrid-, Elektro- und Antriebssysteme
- Fahrzeuge für den Personennahverkehr wie Elektrofahrräder
- Industrieller Transport
Schaltschema
Blockdiagramm
Veröffentlichungsdatum: 2026-02-03
| Aktualisiert: 2026-03-08
