Texas Instruments TCAN1167-Q1 Automotive CAN FD SBC
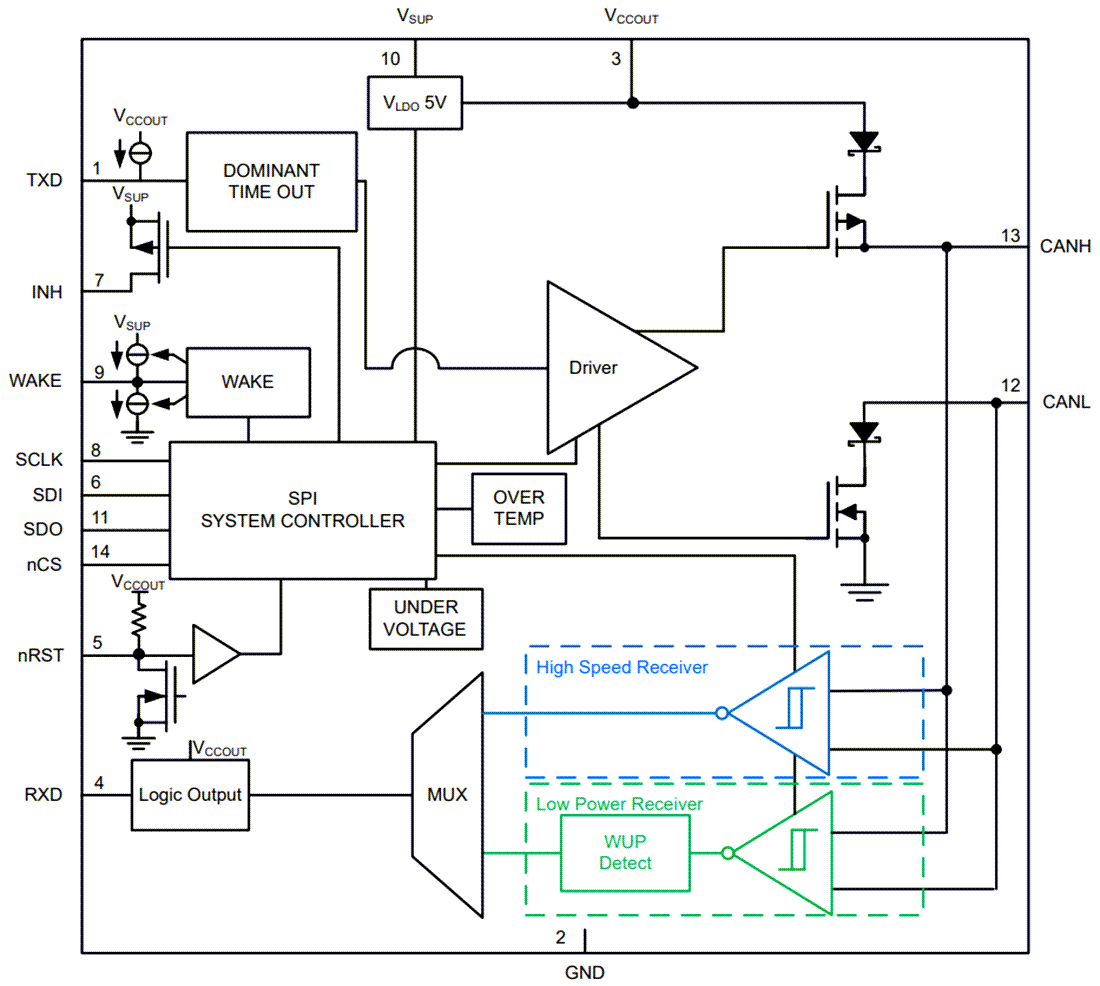
Der Texas Instruments TCAN1167-Q1 Automotive-CAN-FD-System-Basis-Chip (SBC) ist ein Hochgeschwindigkeits-Controller-Area-Netzwerk(CAN)-System-Basis-Chip (SBC), der die Anforderungen des Physical Layer der ISO 11898-2:2016 Hochgeschwindigkeits-CAN-Spezifikation erfüllt. Der Transceiver unterstützt sowohl klassische CAN- und CAN-FD-Netzwerke von bis zu 8 Megabit pro Sekunde (Mbps).Der TCAN1164-Q1 von Texas Instruments unterstützt einen großen Eingangsversorgungsbereich und enthält einen 5 V LDO-Ausgang. Der 5 V LDO-Ausgang (VCCOUT) liefert die CAN-Transceiver-Spannung intern und zusätzlichen Strom extern.
Der TCAN1167-Q1 ermöglicht eine Reduzierung des Batteriestromverbrauchs auf Systemebene durch selektives Aktivieren über einen INH-Ausgangspin, der verschiedenen Stromversorgungen ermöglicht, die an einem Knoten vorhanden sein können. Diese Funktion ermöglicht einen extrem stromsparenden Ruhezustand, in dem alle Systemkomponenten geperrt werden, mit Ausnahme des TCAN1167-Q1, der den CAN-Bus überwacht. Wenn ein Aktivierungsereignis erkannt wird, löst der TCAN1167-Q1 die Inbetriebnahme des Systems durch ein hohes Ansteuern des INH aus.
Merkmale
- AEC-Q100-qualifiziert (Klasse 1) für Fahrzeuganwendungen
- Erfüllt die Anforderungen gemäß ISO 11898-2:2016
- Qualitätsverwaltete funktionale Sicherheit
- Dokumentation zur Unterstützung des Designs von funktionalen Sicherheitssystemen ist verfügbar
- Großer Eingangsbetriebsspannungsbereich
- Integrierter LDO für die Versorgung des CAN-Transceivers
- 5 V LDO mit 100 mA Ausgangsstromfähigkeit
- Klassischer CAN und CAN FD bis zu 8 Mbps
- Watchdog-Timer unterstützt mehrere Modi
- Timeout
- Fenster
- Frage-und-Antwort-Watchdog (Q&A)
- Watchdog-Timer unterstützt mehrere Modi
- Betriebsmodi können über SPI programmiert werden
- Normalmodus
- Stummmodus
- Standby-Modus
- Ruhemodus mit geringem Stromverbrauch
- Hochspannungs-INH-Ausgang für die Systemleistungssteuerung
- Lokale Aktivierungsunterstützung über den WAKE-Pin
- Erweiterte Unterstützung für CAN-Bus-Fehlererkennung
- Definiertes Verhalten im ausgeschalteten Zustand
- Bus- und IO-Anschlüsse verfügen über eine hohe Impedanz (keine Last zu Betriebs-Bus oder Applikation)
- Schutzfunktionen
- CAN-Bus-Fehlertoleranz: ±58 V
- Lastabwurf-Unterstützung auf VSUP
- ESD-Schutz gemäß IEC
- Unter- und Überspannungsschutz
- Übertemperaturschutz
- TXD-dominantes Status-Timeout (TXD DTO)
- Extra breite Sperrschichttemperatur-Unterstützung
- Verfügbar im unbedrahtetem VSON-(14)-Gehäuse mit benetzbaren Flanken für eine verbesserte AOI-Funktion (Automatic Optical Inspection, AOI)
Applikationen
- Erweitertes Fahrerassistenzsystem (FAS)
- Karosserieelektronik und Beleuchtung
- Automotive-Infotainment und -Kombiinstrumente
- Hybrid-, Elektro- und Antriebsstrangsysteme
Funktionales Blockdiagramm
