Texas Instruments TCAN1051/Q1 CAN-Transceiver mit Fehlerschutz
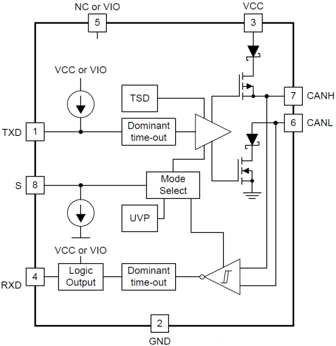
Der Texas Instruments TCAN1051/TCAN1051-Q1 CAN-Transceiver mit Fehlerschutz erfüllt den ISO11898-2 (2016) Standard, der die physische Schicht für das Hochgeschwindigkeits-CAN (Controller Area Network) definiert. Alle Geräte sind für den Einsatz in CAN-FD-Netzwerken mit Geschwindigkeiten bis 2Mpbs (Megabits pro Sekunde) ausgelegt. Die Geräte mit Teilenummern mit der Endung „G“ sind für Datenraten bis 5Mbps ausgelegt. Diejenigen Geräte mit der Endung „V“ verfügen über einen sekundären Stromversorgungseingang für die E/A-Pegelverschiebung der Schwellwerte der Eingangskontakte und der RXD-Ausgangspegel. Der TCAN1051/TCAN1051-Q1 wird mit einem Stummmodus, der auch als Listen-Only-Modus (Nur-Hörmodus) bezeichnet wir, geliefert. Außerdem verfügen alle Geräte über viele Schutzfunktionen zur Verbesserung der Geräte- und CAN-Netzwerk-Robustheit. Die TCAN1051-Q1 Geräte sind AEC-Q100-qualifiziert für Anwendungen in der Automobilindustrie.The TCAN1051/TCAN1051-Q1 comes with a silent mode, commonly referred to as a listen-only mode. Additionally, all devices include many protection features to enhance device and network robustness. The Texas Instruments TCAN1051-Q1 devices are AEC-Q100 qualified for automotive applications.
Merkmale
- Meets the December 17th, 2015 Draft of ISO 11898-2 physical layer update
- Meets the released ISO 11898-2:2007 and ISO 11898-2:2003 physical layer standards
- ′Turbo′ CAN
- All devices support 2 Mbps CAN FD (Flexible Data Rate), and "G" options support 5Mbps
- Short and symmetrical propagation delay times and fast loop times for enhanced timing margin
- Higher data rates in loaded CAN networks
- I/O voltage range supports 3.3V and 5V MCUs
- Ideal passive behavior when unpowered
- Bus and logic terminals are high impedance (no load)
- Power-up/down with glitch-free operation on bus and RXD output
- Protection features
- ±16kV HBM ESD protection
- IEC ESD protection up to ±15kV
- ±70V bus fault protection
- Undervoltage protection on VCC and VIO (V variants only) supply terminals
- Driver dominant time out (TXD DTO) - data rates down to 10kbps
- Thermal Shutdown Protection (TSD)
- ±30V receiver common-mode input voltage
- 110ns typical loop delay
- Junction temperatures from –55°C to 150°C
Applikationen
- All devices support highly loaded CAN networks
- Heavy machinery ISO11783 applications
- Industrial automation, control, sensors, and drive systems
- Building, security and climate control automation
- Telecom base station status and control
- CAN bus standards such as CANopen, DeviceNet, NMEA2000, ARNIC825, ISO11783, CANaerospace
Additional Resources
Videos
Block Diagram
Veröffentlichungsdatum: 2016-07-14
| Aktualisiert: 2022-03-11
