Texas Instruments TCAN1044x/TCAN1044x-Q1 CAN-Transceiver

Die fehlergeschützten Hochgeschwindigkeits-CAN-Transceiver TTCAN1044x/TCAN1044x-Q1 von Texas Instruments erfüllen die Anforderungen der physischen Schicht der Hochgeschwindigkeits-CAN-Spezifikation der ISO 11898-2:2016. Die Transceiver TCAN1044x/TCAN1044x-Q1 unterstützen klassische CAN- und CAN FD-Netzwerke, bis zu 8 MBit/s. Die TCAN1044x/TCAN1044x-Q1 Transceiver verfügen über eine interne Logikpegelumsetzung über den VIO-Anschluss und ermöglichen so eine direkte Verbindung der Transceiver-IOs an die Logik-IOs 1,8 V, 2,5 V, 3,3 V oder 5,0 V.

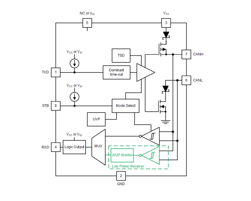
Die TCAN1044x/TCAN1044x-Q1 CAN-Transceiver verfügen über einen stromsparenden Standby-Modus, der ein ferngesteuertes Aktivieren über das in ISO 11898-2:2016 definierte Wake-up-Pattern (WUP) unterstützt. Die Transceiver TCAN1044x/TCAN1044x-Q1 verfügen außerdem über zahlreiche Schutz- und Diagnosefunktionen, darunter Übertemperaturschutz (TSD), TXD-dominantes Timeout (DTO), Unterspannungserkennung und Bus-Fehlerschutz von bis zu ±58 V.

Die Transceiver TCAN1044-Q1/TCAN1044V-Q1 von Texas Instruments sind nach AEC-Q100 für Fahrzeuganwendungen qualifiziert.

Merkmale

  • AEC-Q100-qualifiziert für Fahrzeuganwendungen
    • Temperaturklasse 1: -40 °C bis +125 °C TA
  • Erfüllt die Anforderungen der Normen ISO 11898-2:2016 und ISO 11898-5:2007 für die Physical Layer Standards
  • Unterstützung von klassischer CAN- und optimierter CAN-FD-Leistung bei 2, 5 und 8 MBit/s
    • Kurze und symmetrische Laufzeitverzögerungen und schnelle Schleifenzeiten für eine verbesserte Timingspanne
    • Höhere Datenraten in geladenen CAN-Netzwerken
  • IO-Spannungsbereich unterstützt 1,7 V bis 5,5 V
    • Unterstützung für 1,8-V-, 2,5-V-, 3,3-V- und 5-V-Applikationen
  • Gleichtakteingangsspannung beim Empfänger: ±12 V
  • Schutzfunktionen
    • Bus-Fehlerschutz: ±58 V
    • Unterspannungsschutz
    • TXD-dominantes Timeout (DTO)
      • Datenraten bis hinunter zu 9,2 kBit/s
    • Übertemperaturschutz (TSD)
  • Betriebsmodi
    • Normalmodus
    • Geringer Stromverbrauch im Standby-Modus unterstützt ferngesteuerte Aktivierungsanfrage
  • Optimiertes Verhalten im ausgeschalteten Zustand
    • Bus- und Logikpins mit Hochimpedanz (keine Last zu Betriebs-Bus oder Applikation)
    • Hot-Plug-fähig: Einschalten/ausschalten mit störungsfreiem Betrieb auf Bus und RXD-Ausgang
  • Sperrschichttemperaturen von -40 °C bis +150 °C
  • Erhältlich in SOIC-8- und SOT23-8-Gehäusen (2,9 mm x 1,60 mm) und unbedrahteten VSON-8-Gehäusen (3,0 mm x 3,0 mm) mit verbesserter automatischer optischer Inspektionsfähigkeit (AOI)

Applikationen

  • Fahrzeuganwendungen und Transportwesen
    • Karosseriesteuerungsmodule
    • Automotive-Gateway
    • Erweitertes Fahrerassistenzsystem (FAS)
    • Infotainment

Funktionsdiagramm

Blockdiagramm - Texas Instruments TCAN1044x/TCAN1044x-Q1 CAN-Transceiver
Veröffentlichungsdatum: 2020-01-21 | Aktualisiert: 2024-09-13