Texas Instruments TCAN1042/Q1 CAN-Transceiver mit Fehlerschutz

Die Texas Instruments TCAN1042/TCAN1042-Q1 CAN-Transceiver mit Fehlerschutz erfüllen den ISO1189-2 Standard, der die physische Schicht für das Hochgeschwindigkeits-CAN (Controller Area Network) definiert. Alle Geräte sind für den Einsatz in CAN-FD-Netzwerken mit Geschwindigkeiten bis 2Mpbs ausgelegt. Geräte mit Teilenummern mit der Endung „G“ sind für Datenraten bis 5Mbps ausgelegt. Ausführungen mit der Endung „V“ verfügen über einen sekundären Stromversorgungseingang für die I/O-Pegelverschiebung der Schwellwerte der Eingangskontakte und der RXD-Ausgangspegel. Diese Familie CAN-Transceiver verfügt über einen Standby-Modus mit geringem Stromverbrauch mit ferngesteuerter Aufwachfunktion. Alle Geräte verfügen auch über viele Schutzfunktionen zur Verbesserung der Geräte- und CAN-Netzwerk-Robustheit. Die TCAN1042-Q1 Geräte sind AEC-Q100-qualifiziert für Anwendungen in der Automobilindustrie.

Merkmale

  • Meets the requirements of ISO11898-2 (2016)
  • 'Turbo' CAN
  • All devices support 2Mbps CAN FD (Flexible Data Rate) and "G" options support 5Mbps
  • Short and symmetrical propagation delay times and fast loop times for enhanced timing margin
  • Higher data rates in loaded CAN networks
  • I/O Voltage range supports 3.3V and 5V MCUs
  • Ideal passive behavior when unpowered bus and logic terminals are high impedance (no load)
  • Power-up/down with glitch-free operation on bus and RXD output
  • Protection features
  • HBM ESD Protection Exceeds ±12kV
  • Bus fault protection ±58V and ±70V variants
  • Undervoltage protection on VCC and VIO supply terminals
  • Driver Dominant Time Out (TXD DTO) - data rates down to 10kbps
  • Thermal shutdown protection
  • Characterized for ambient temperatures from -55°C to 125°C

Applikationen

  • All devices support "Classical CAN" and CAN FD applications up to 2Mbps
  • G devices support CAN FD applications up to 5Mbps operation
  • All devices support highly loaded CAN networks
  • Industrial automation, control, sensors, and drive systems
  • Building, security and climate control automation
  • Telecom base station status and control
  • CAN Bus standards Such as CANopen, DeviceNet, NMEA2000, ARNIC825, ISO11783, CANaerospace

Videos

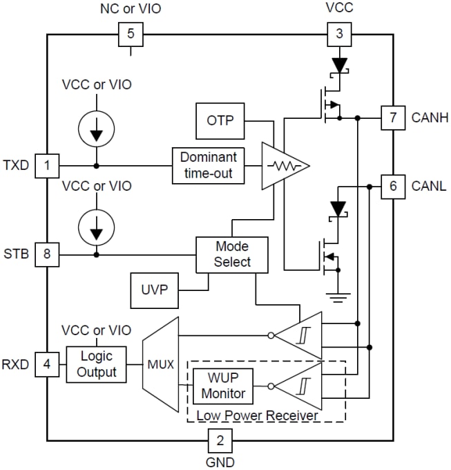
Functional Block Diagram

Blockdiagramm - Texas Instruments TCAN1042/Q1 CAN-Transceiver mit Fehlerschutz
Veröffentlichungsdatum: 2016-04-13 | Aktualisiert: 2024-09-13