Texas Instruments TCA9511A Hot-Swap-fähiger I2C-Bus- und SMBus-Buffer

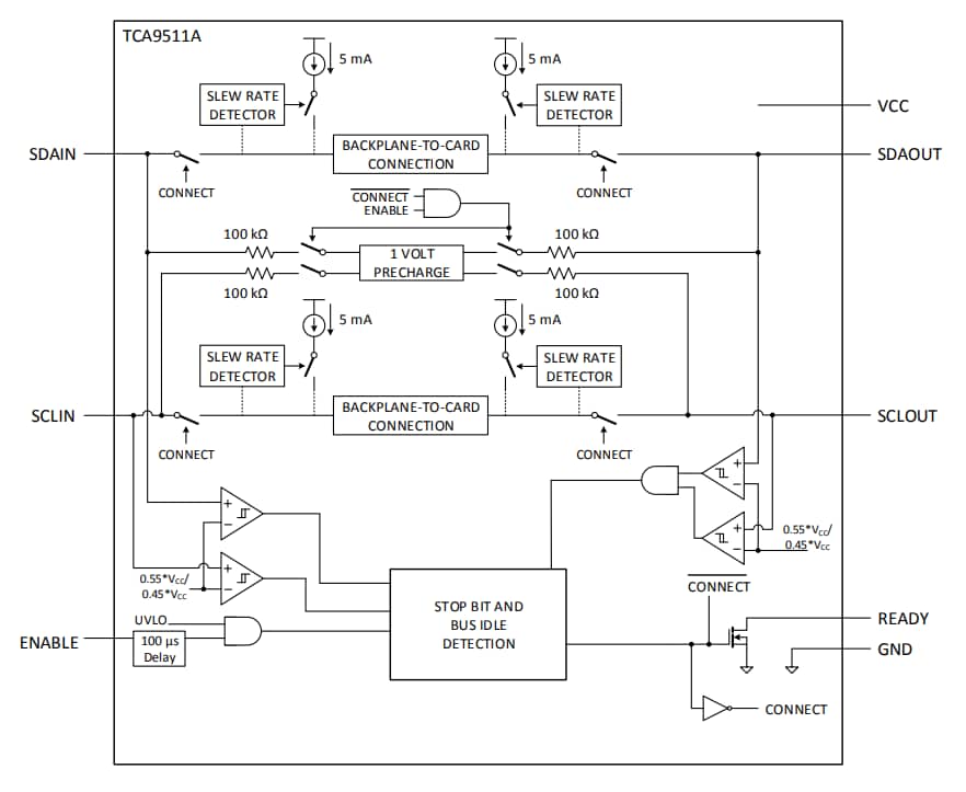
Texas Instruments TCA9511A Hot-Swap-fähiger I2C Bus- und SMBus-Buffer ist ein Hot-Swap-fähiger I2C Bus-Buffer. Das Gerät unterstützt das Einsetzen von E/A-Karten in eine aktive Backplane ohne Beschädigung der Daten- und Taktbusse. Die Steuerschaltung verhindert, dass die I2C-Leitungen (in) auf der Backplane-Seite mit den I2C-Leitungen auf der Karten-Seite (out) verbunden werden, bis ein Stopp-Befehl oder ein Bus-Leerlaufzustand auf der Backplane ohne Buskonflikt auf der Karte auftritt. Der TCA9511A von Texas Instruments bietet nach erfolgter Verbindung bidirektionales Puffern und isoliert die Kapazitäten der Backplane und der Karte voneinander.  Die SDA- und SCL-Leitungen sind bis 1 V vorgeladen, um während des Einlegens den zum Aufladen der parasitären Kapazität des Bauteils erforderlichen Strom zu reduzieren.

Merkmale

  • Unterstützt die bidirektionale Datenübertragung von I2C Bussignalen
  • Betriebsspannungsbereich der Stromversorgung von 2,3 V bis 5,5 V
  • TA-Umgebungslufttemperaturbereich von -40 °C bis +125 °C
  • Eine Vorladung von 1 V auf allen SDA- und SCL-Leitungen schützt vor Datenfehlern während des aktiven Einsetzens
  • Bietet Unterstützung für I2C-Bauteile im Standard- und Schnellmodus
  • Unterstützt Taktdehnung, Arbitrierung und Synchronisierung
  • Im ausgeschalteten Zustand sind die I2C-Pins hochohmig geschaltet

Applikationen

  • Server
  • Unternehmens-Schaltung
  • Schaltanlagen in der Telekommunikation
  • Basisstationen
  • Industrieautomatisierungsanlagen

Blockdiagramm

Blockdiagramm - Texas Instruments TCA9511A Hot-Swap-fähiger I2C-Bus- und SMBus-Buffer
Veröffentlichungsdatum: 2020-01-14 | Aktualisiert: 2024-05-03