Texas Instruments TAS2562 Audioverstärker der Klasse D

Der Texas Instruments TAS2562 Audioverstärker der Klasse D ist ein Audioverstärker der Klasse D mit digitalem Eingang, der für eine effiziente Ansteuerung einer hohen Spitzenleistung in kleine Lautsprecherapplikationen optimiert ist. Der Verstärker der Klasse D kann bei einer Batteriespannung von 3,6 V eine Spitzenleistung von 6,1 W in eine 4-Ω-Last liefern. Die integrierte Lautsprecherspannung und die Strommessung bieten eine Echtzeit-Überwachung der Lautsprecher. Dies ermöglicht eine Erhöhung des Schalldruckpegels und gewährleistet gleichzeitig einen sicheren Betrieb der Lautsprecher. Ein Batterie-Tracking-Spitzenspannungsbegrenzer mit Brownout-Schutz optimiert die Verstärkerreserve über die gesamten Ladezyklen und verhindert Systemabschaltungen. Bis zu vier Bauteile können einen gängigen Bus über I2S-/TDM- und I2C-Schnittstellen gemeinsam nutzen.

Merkmale

  • Hochleistungsverstärker der Klasse D
    • 1 % THD+N (4 Ω bei 3,6 V) von 6,1 W
    • 1 % THD+N (8 Ω bei 3,6 V) von 5 W
  • 15 µVrms A-gewichtetes Leerlauf-Kanalrauschen
  • 112,5 dB SNR bei 1 % THD+N (8 Ω)
  • 100 dB PSRR mit 200 mVPP Restwelligkeit bei 20 bis 20 kHz
  • 83,5 % Wirkungsgrad bei 1 W (8 Ω, VBAT = 4,2 V)
  • <1 µA HW-Abschalt-VBAT-Strom
  • Messung von Strom und Spannung des Lautsprechers
  • VBAT-Tracking-Spitzenspannungsbegrenzer mit Brownout-Schutz
  • Abtastraten: 8 kHz bis 192 khz
  • Flexible Benutzerschnittstellen
    • I2S/TDM: 8 Kanäle (32-Bit/96 kHz)
    • I2C: 4 auswählbare Adressen
  • MCLK-freier Betrieb
  • Niedriges Knacken und Knistern
  • Fortschrittlicher Brownout-Schutz
  • Netzteile
    • VBAT: 2,7 V bis 5,5 V
    • VDD: 1,65 V bis 1,95 V
  • Niedriger EMI-Frequenzspreizungsmodus
  • Übertemperatur- und Überstromschutz
  • 36-Ball-DSBGA-Gehäuse mit 0,4-mm-Rastermaß

Applikationen

  • Handys
  • Tablets
  • Bluetooth-Lautsprecher
  • Verbraucher-Audiobauteile

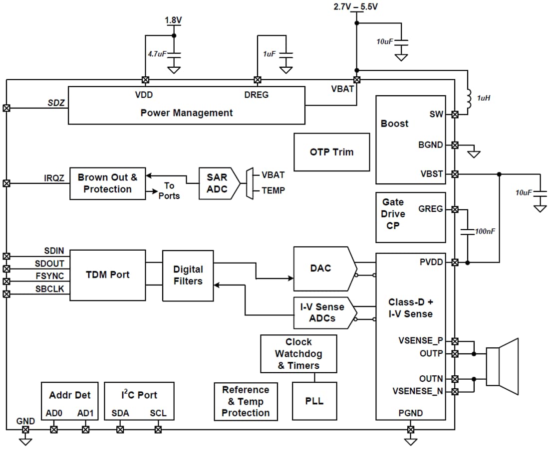
Funktionales Blockdiagramm

Blockdiagramm - Texas Instruments TAS2562 Audioverstärker der Klasse D
Veröffentlichungsdatum: 2019-03-12 | Aktualisiert: 2023-08-01