Texas Instruments REF54EVM Evaluierungsmodul
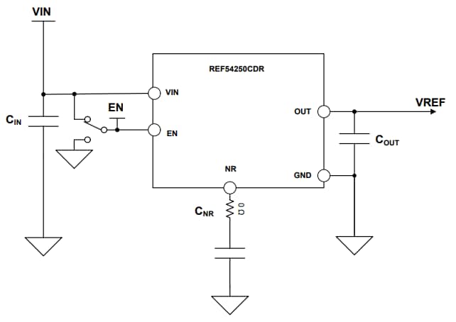
Das Evaluierungsmodul REF54EVM von Texas Instruments demonstriert die Leistung eines REF54-Referenzbauelements mit hoher Präzision. Die REF54-Produktfamilie bietet einen Tieftemperatur-Driftkoeffizienten 0,5 ppm/°C und ± eine hohe Genauigkeit von 0,02 % bei 260μA Strom. Dieses Präzisions-Spannungsreferenz-Evaluierungsmodul enthält einen Kondensator am NR-Pin, der mit einem 0Ω -Widerstand konfiguriert werden kann, um die Rauschleistung zu optimieren. Das REF54EVM-Modul wird in Halbleiter-Testausrüstungen, Röntgensystemen, SPS-analogen I/O-Modulen, Feldtransmittern, Ultraschallscannern, Leistungsüberwachungs- und Batteriemanagementsystemen eingesetzt.Merkmale
- Aktivieren und Deaktivieren des Ausgangs
- Der Kondensator am NR-Pin kann mit einem 0Ω-Widerstand konfiguriert werden, um die Rauschleistung zu optimieren
- Mehrere Anschlussflächen für passive Eingangs-, Ausgangs- und NR-Pin-Kondensatoren
Applikationen
- Halbleiter-Testausstattung
- Leistungsüberwachung
- Ultraschall-Scanner
- Röntgensysteme
- Industriemessgeräte
- SPS-analoge I/O-Module
- Hochpräzise Datenerfassungssysteme
- Präzisionsgewichtswaagen
- Feldtransmitter
- Batteriemanagementsystem
REF54EVM Einrichtung
Weitere Ressourcen
Veröffentlichungsdatum: 2024-01-19
| Aktualisiert: 2024-01-29
